HOME   LIST
‹–   –›

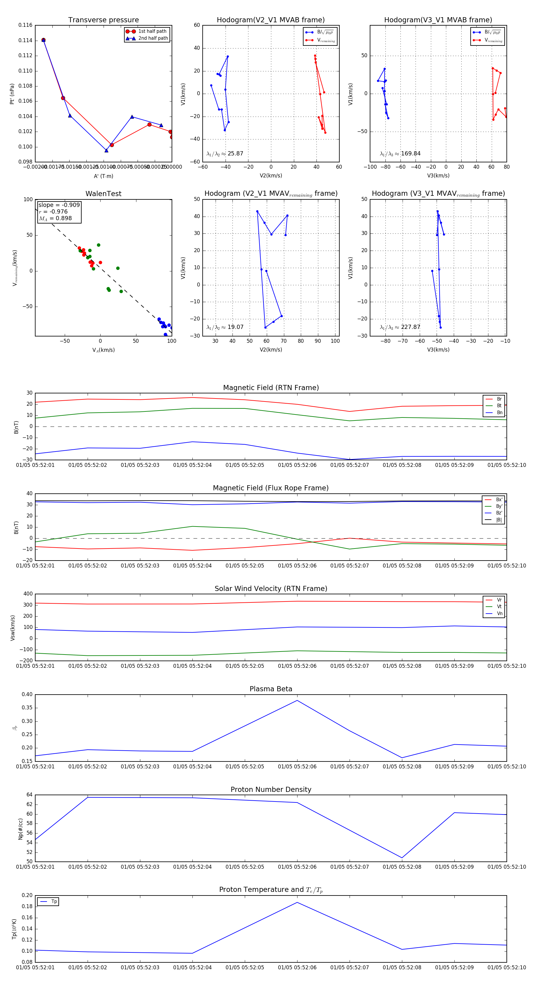
Flux Rope in 2024

Flux Rope Event 2024-01-05 05:52:01 ~ 2024-01-05 05:52:10 (10 seconds)


plot