HOME   LIST
‹–   –›

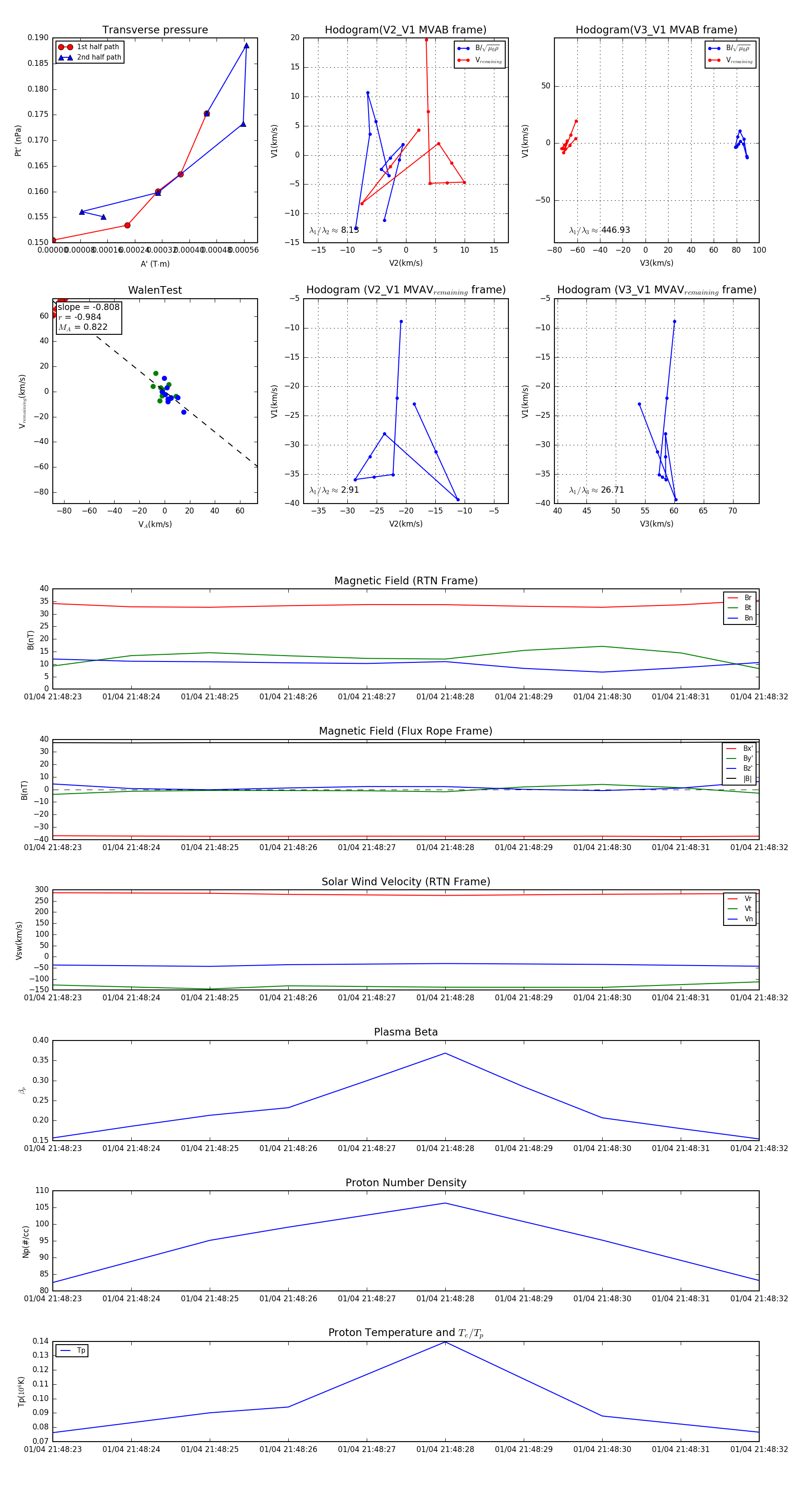
Flux Rope in 2024

Flux Rope Event 2024-01-04 21:48:23 ~ 2024-01-04 21:48:32 (10 seconds)


plot