HOME   LIST
‹–   –›

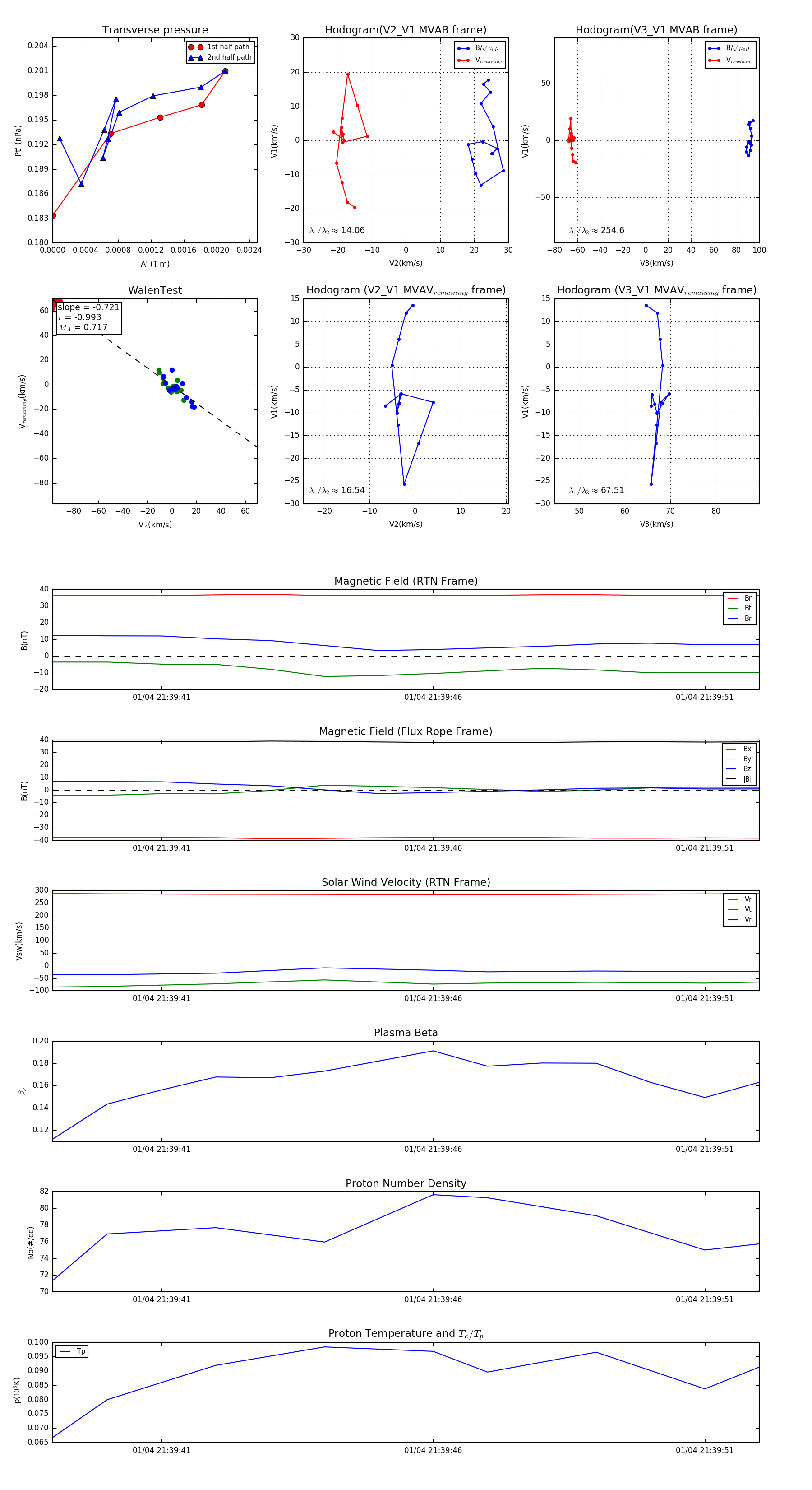
Flux Rope in 2024

Flux Rope Event 2024-01-04 21:39:39 ~ 2024-01-04 21:39:52 (14 seconds)


plot