HOME   LIST
‹–   –›

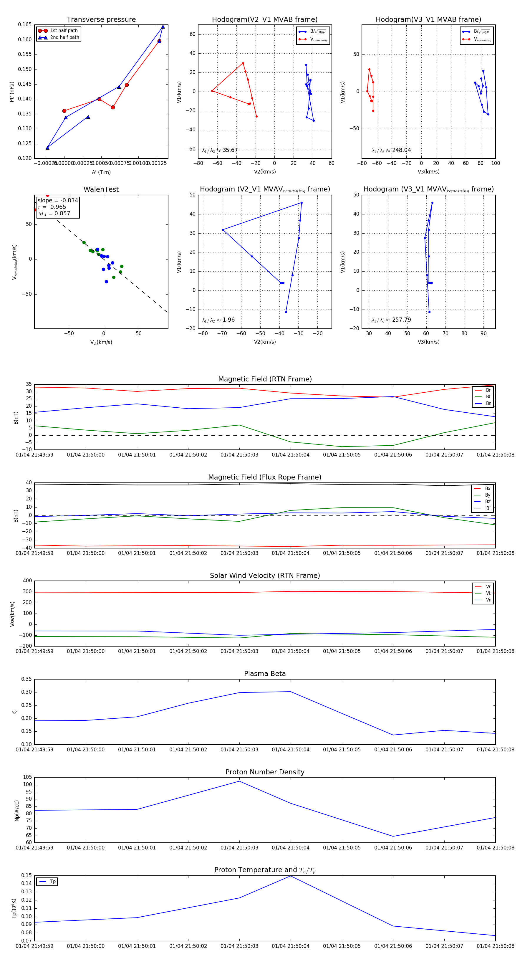
Flux Rope in 2024

Flux Rope Event 2024-01-04 21:49:59 ~ 2024-01-04 21:50:08 (10 seconds)


plot