HOME   LIST
‹–   –›

Flux Rope in 2024

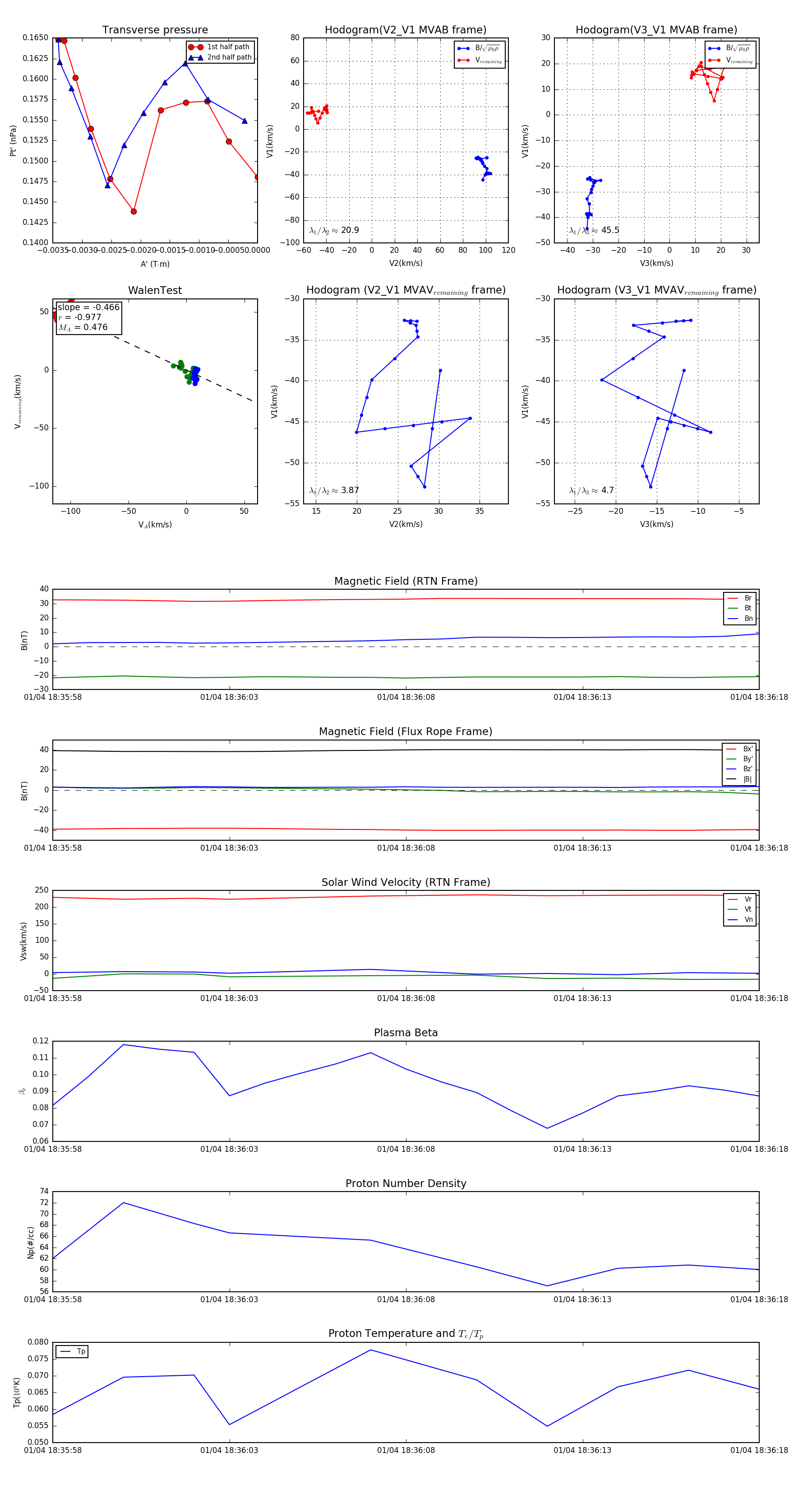
Flux Rope Event 2024-01-04 18:35:58 ~ 2024-01-04 18:36:18 (21 seconds)


plot