HOME   LIST
‹–   –›

Flux Rope in 2024

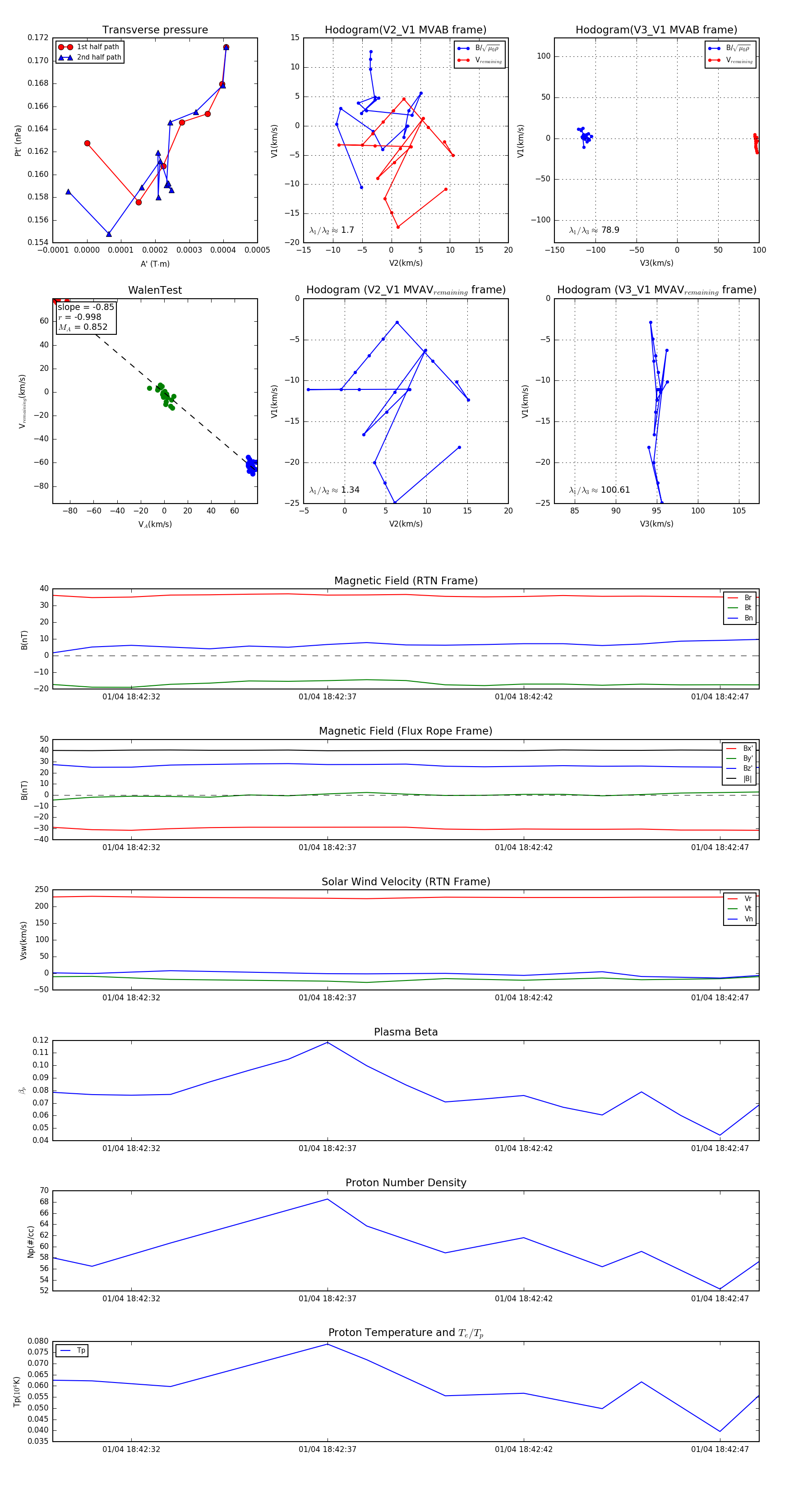
Flux Rope Event 2024-01-04 18:42:30 ~ 2024-01-04 18:42:48 (19 seconds)


plot