HOME   LIST
‹–   –›

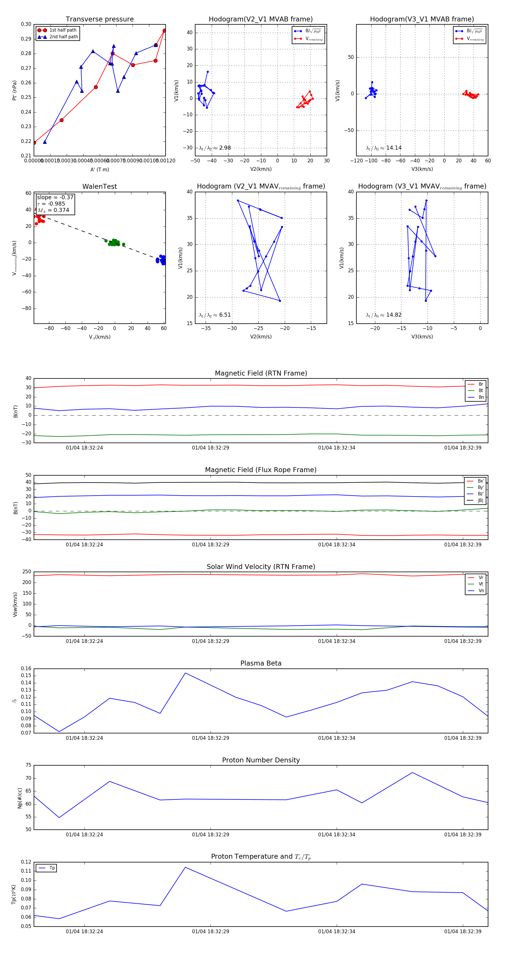
Flux Rope in 2024

Flux Rope Event 2024-01-04 18:32:22 ~ 2024-01-04 18:32:40 (19 seconds)


plot