HOME   LIST
‹–   –›

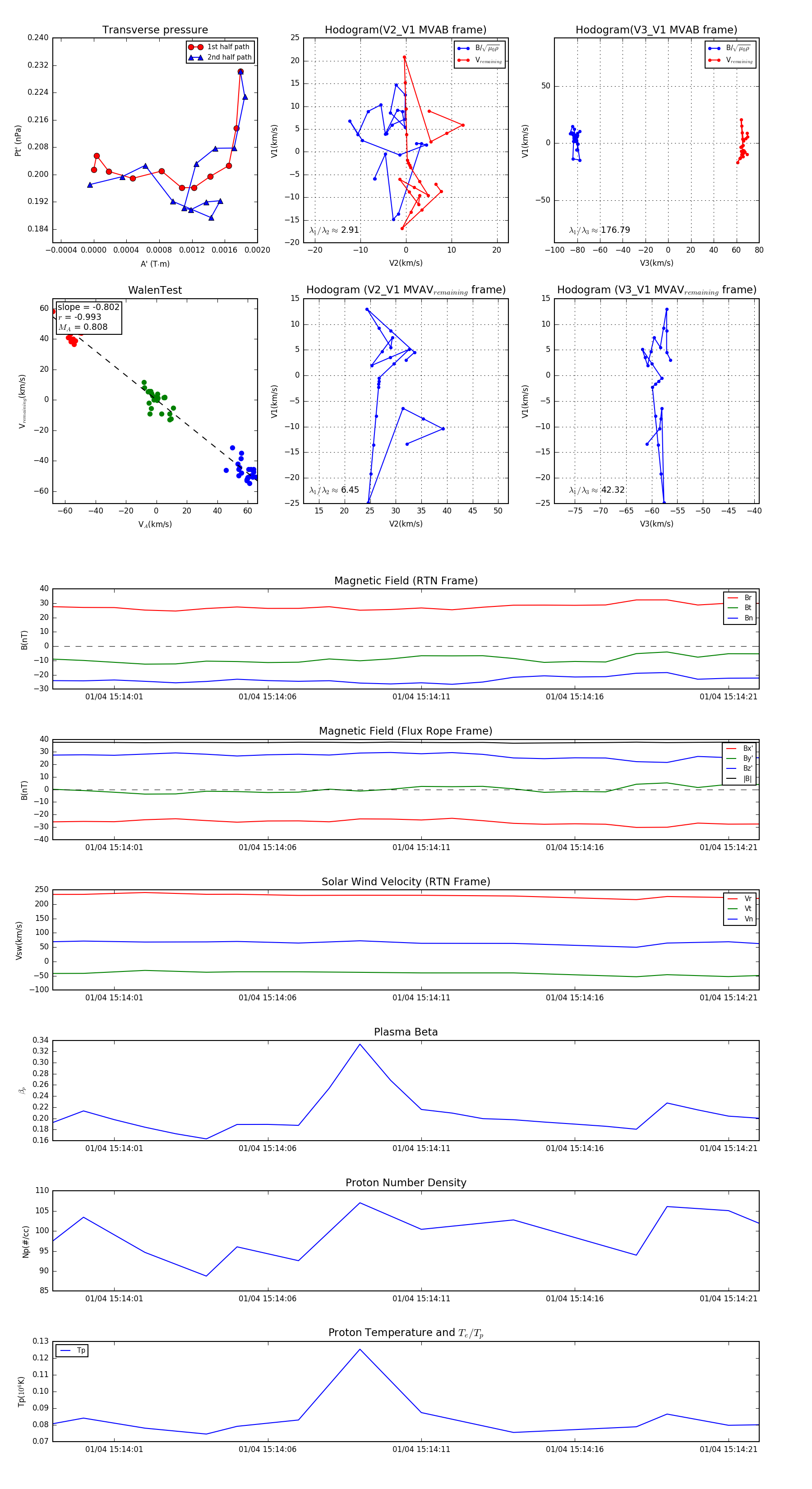
Flux Rope in 2024

Flux Rope Event 2024-01-04 15:13:59 ~ 2024-01-04 15:14:22 (24 seconds)


plot