HOME   LIST
‹–   –›

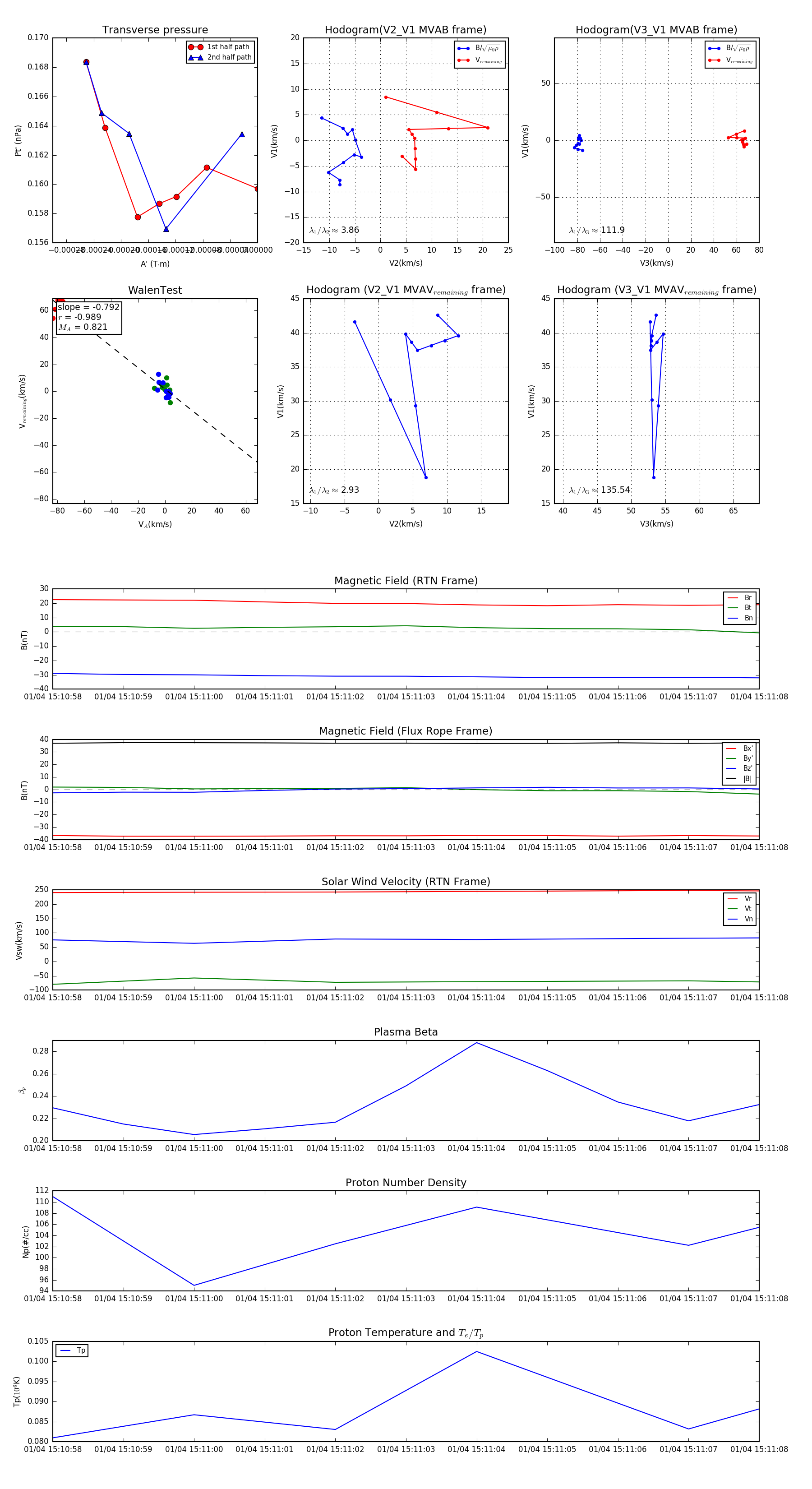
Flux Rope in 2024

Flux Rope Event 2024-01-04 15:10:58 ~ 2024-01-04 15:11:08 (11 seconds)


plot