HOME   LIST
‹–   –›

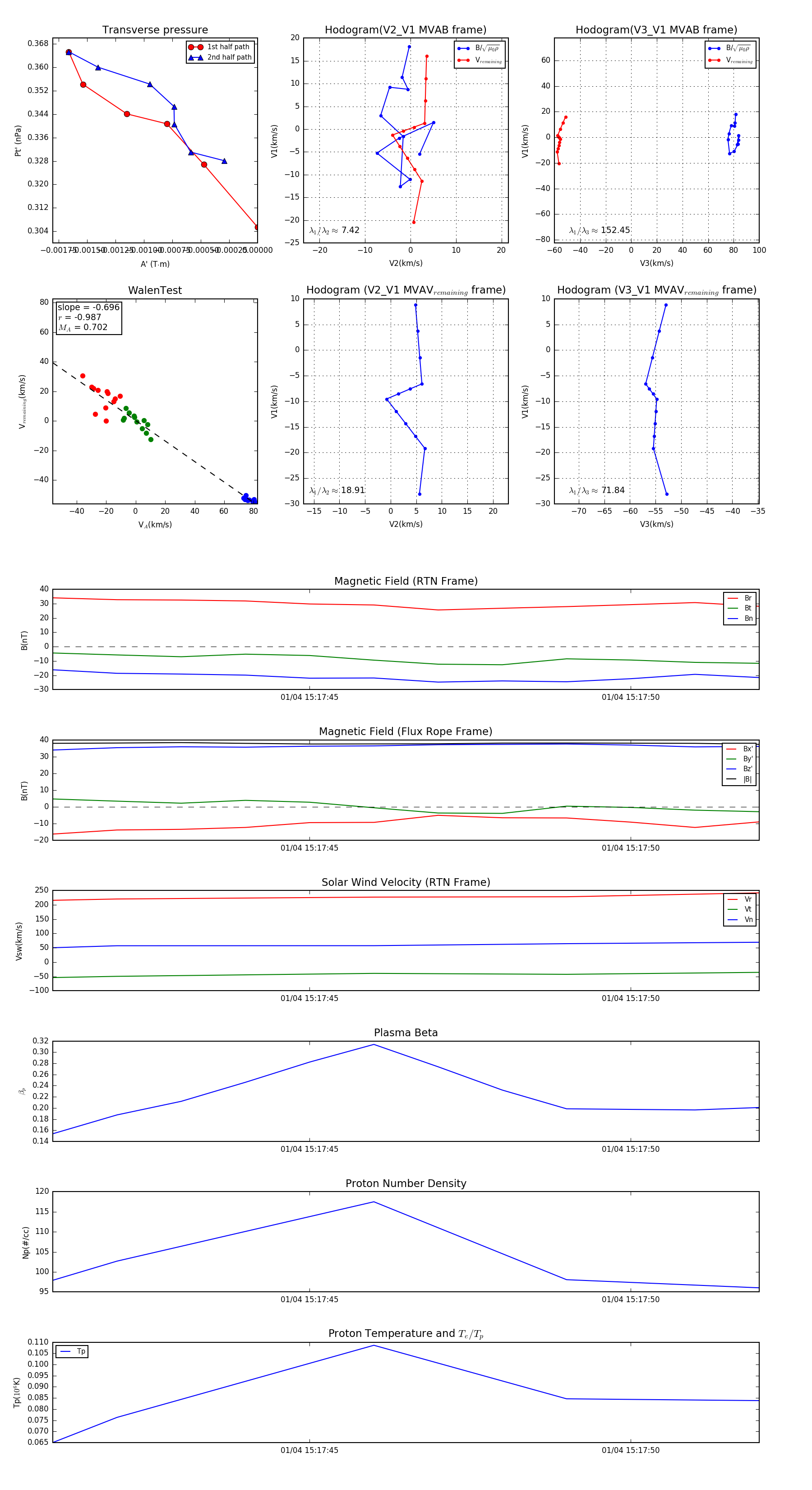
Flux Rope in 2024

Flux Rope Event 2024-01-04 15:17:41 ~ 2024-01-04 15:17:52 (12 seconds)


plot