HOME   LIST
‹–   –›

Flux Rope in 2024

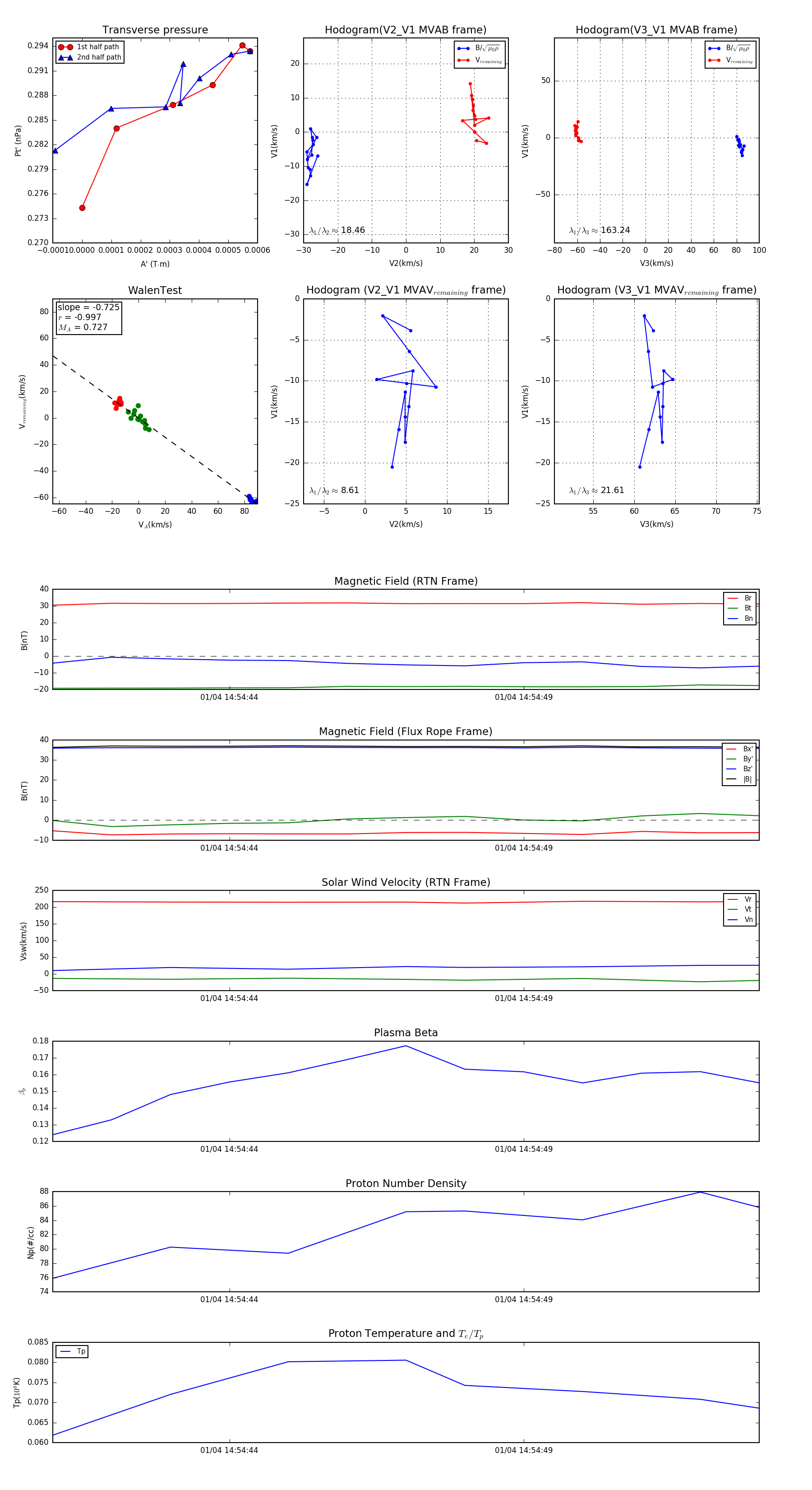
Flux Rope Event 2024-01-04 14:54:41 ~ 2024-01-04 14:54:53 (13 seconds)


plot