HOME   LIST
‹–   –›

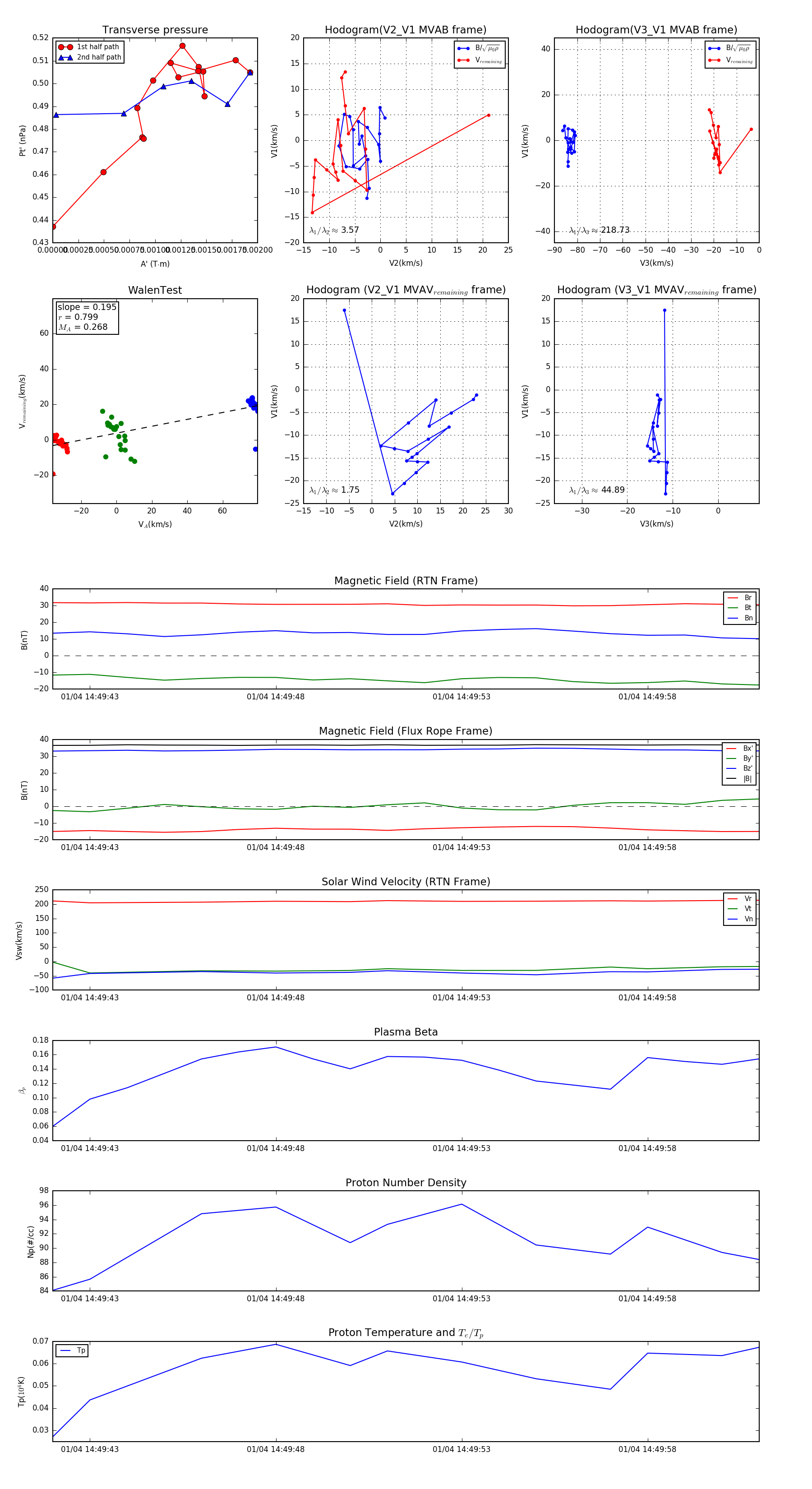
Flux Rope in 2024

Flux Rope Event 2024-01-04 14:49:42 ~ 2024-01-04 14:50:01 (20 seconds)


plot