HOME   LIST
‹–   –›

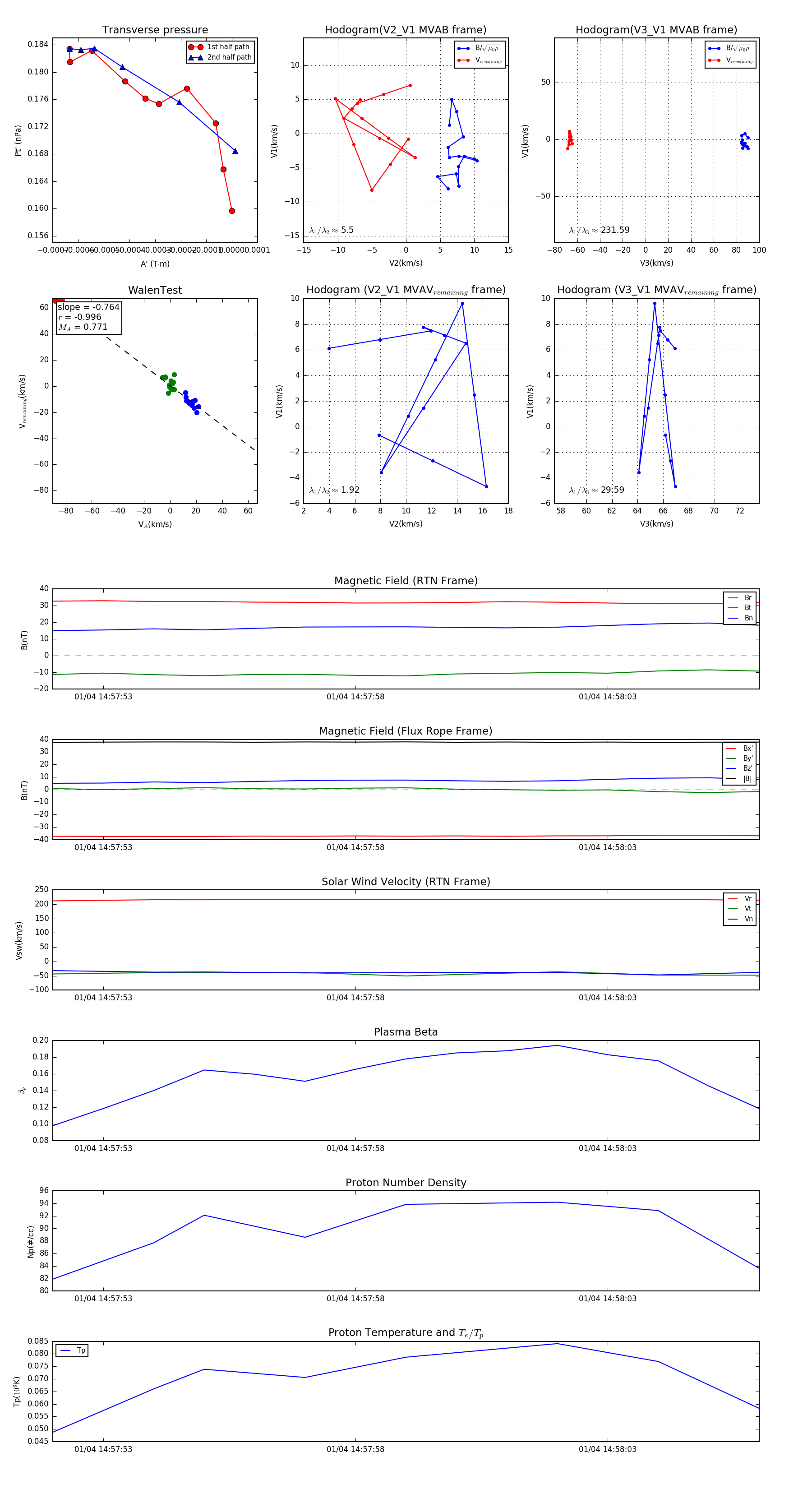
Flux Rope in 2024

Flux Rope Event 2024-01-04 14:57:52 ~ 2024-01-04 14:58:06 (15 seconds)


plot