HOME   LIST
‹–   –›

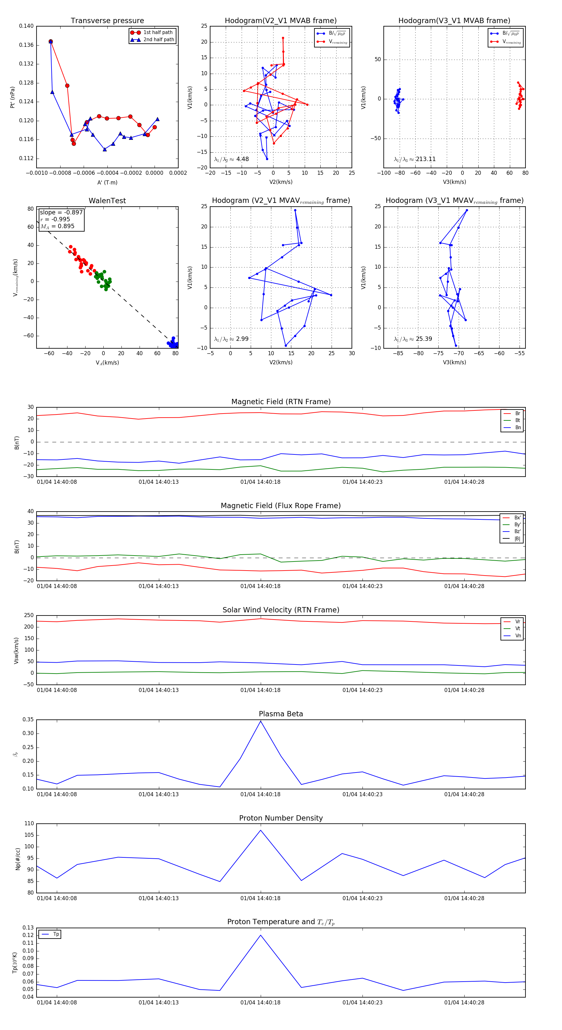
Flux Rope in 2024

Flux Rope Event 2024-01-04 14:40:07 ~ 2024-01-04 14:40:31 (25 seconds)


plot