HOME   LIST
‹–   –›

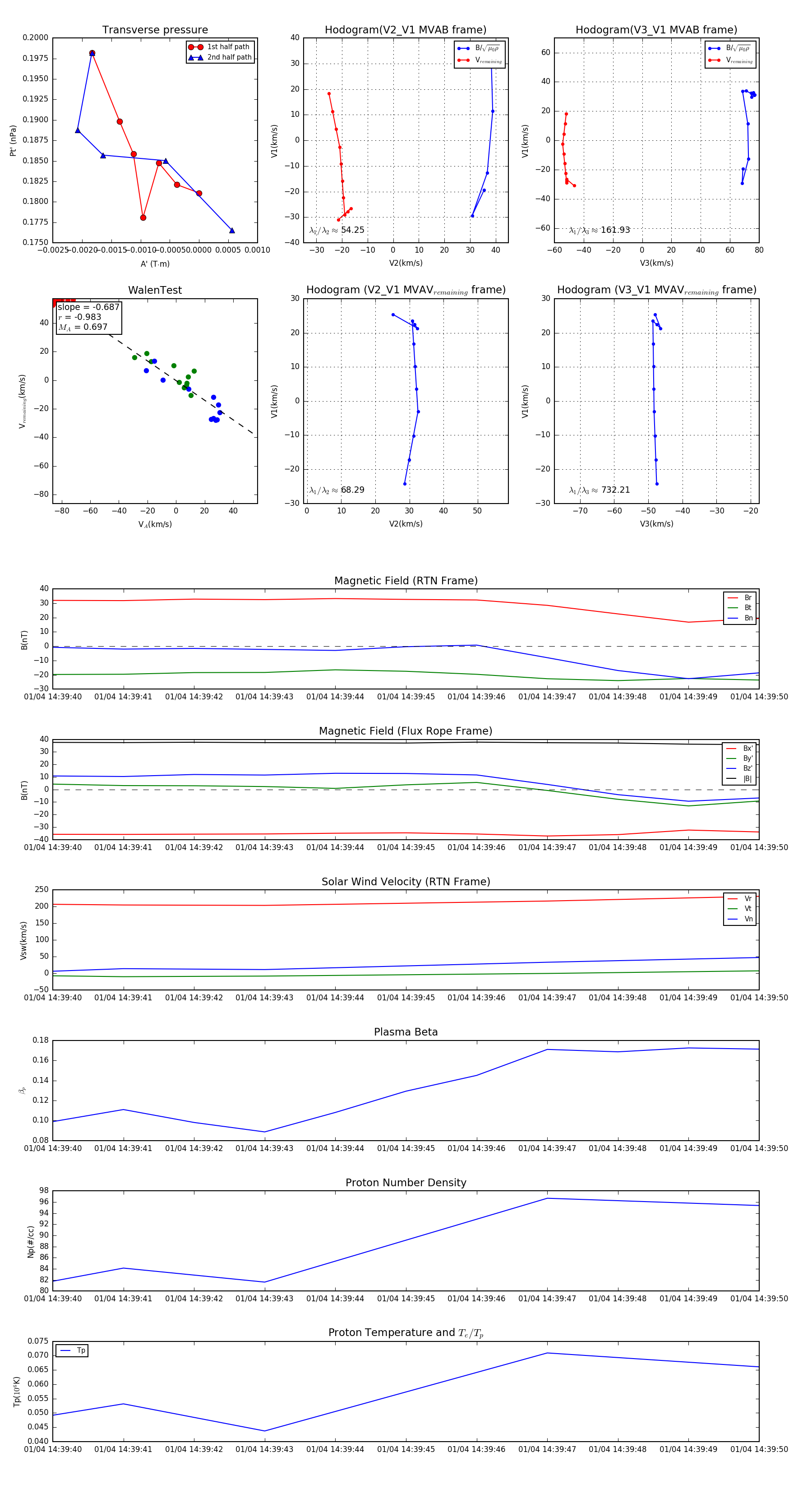
Flux Rope in 2024

Flux Rope Event 2024-01-04 14:39:40 ~ 2024-01-04 14:39:50 (11 seconds)


plot