HOME   LIST
‹–   –›

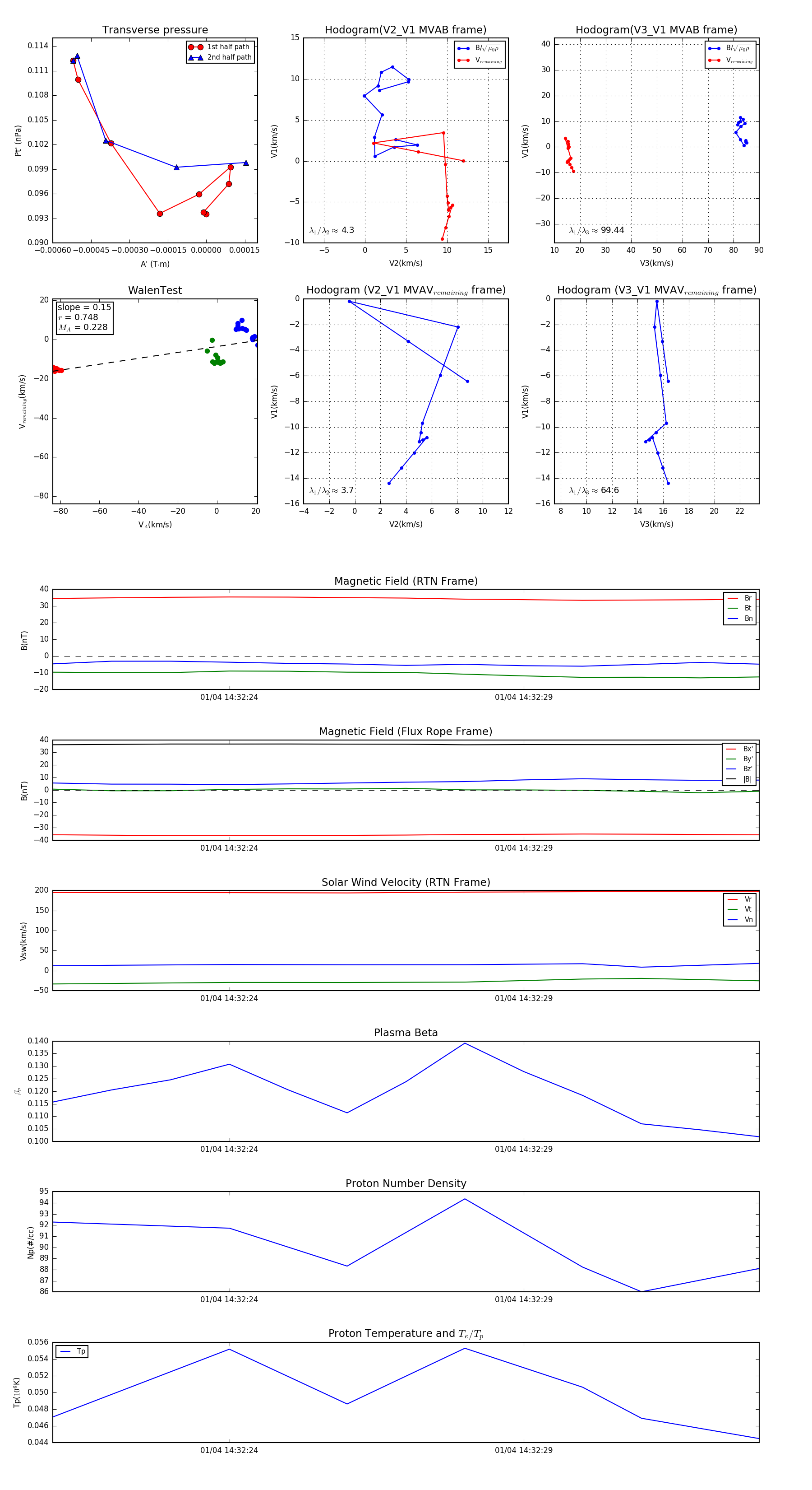
Flux Rope in 2024

Flux Rope Event 2024-01-04 14:32:21 ~ 2024-01-04 14:32:33 (13 seconds)


plot