HOME   LIST
‹–   –›

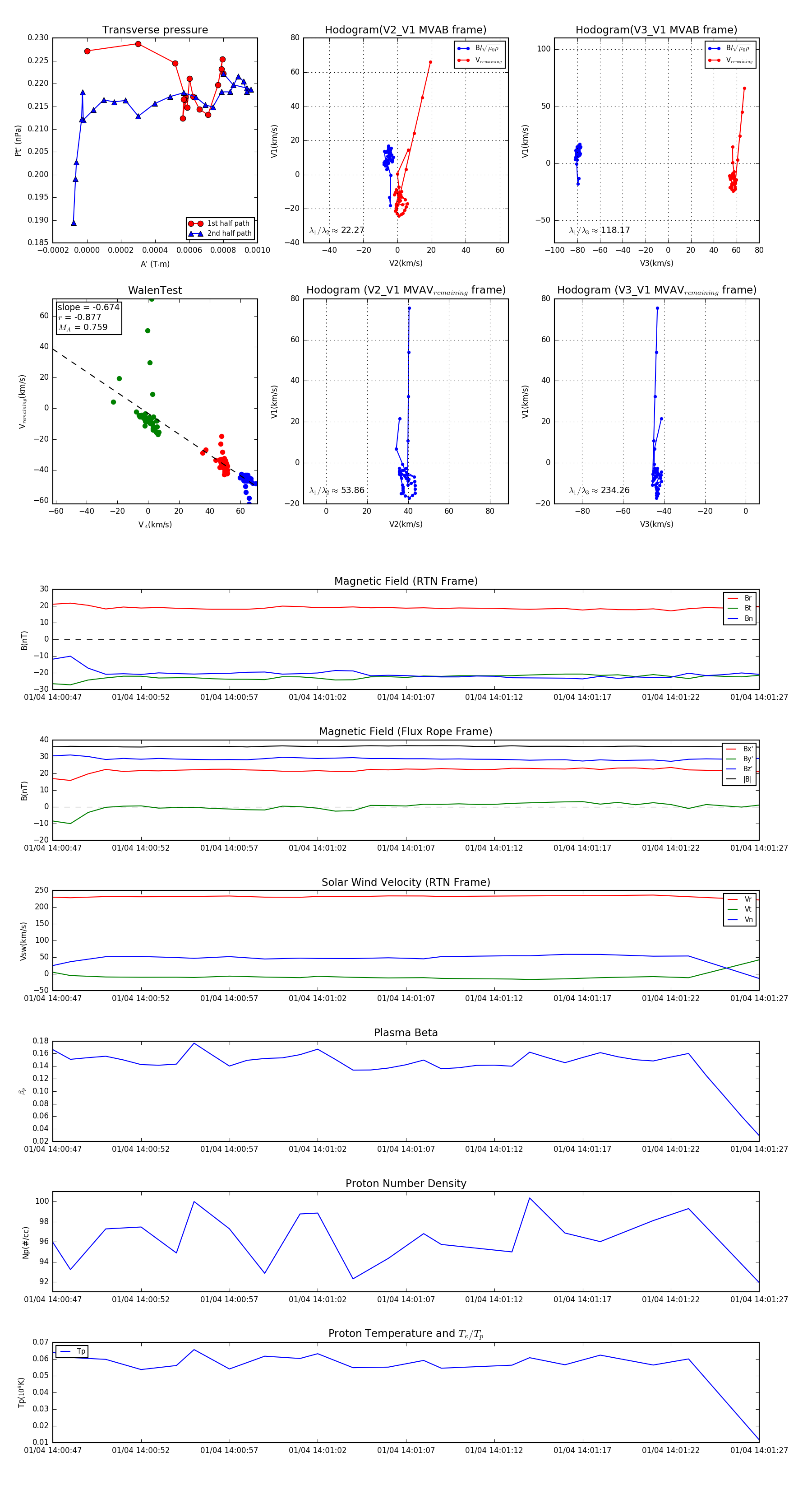
Flux Rope in 2024

Flux Rope Event 2024-01-04 14:00:47 ~ 2024-01-04 14:01:27 (41 seconds)


plot