HOME   LIST
‹–   –›

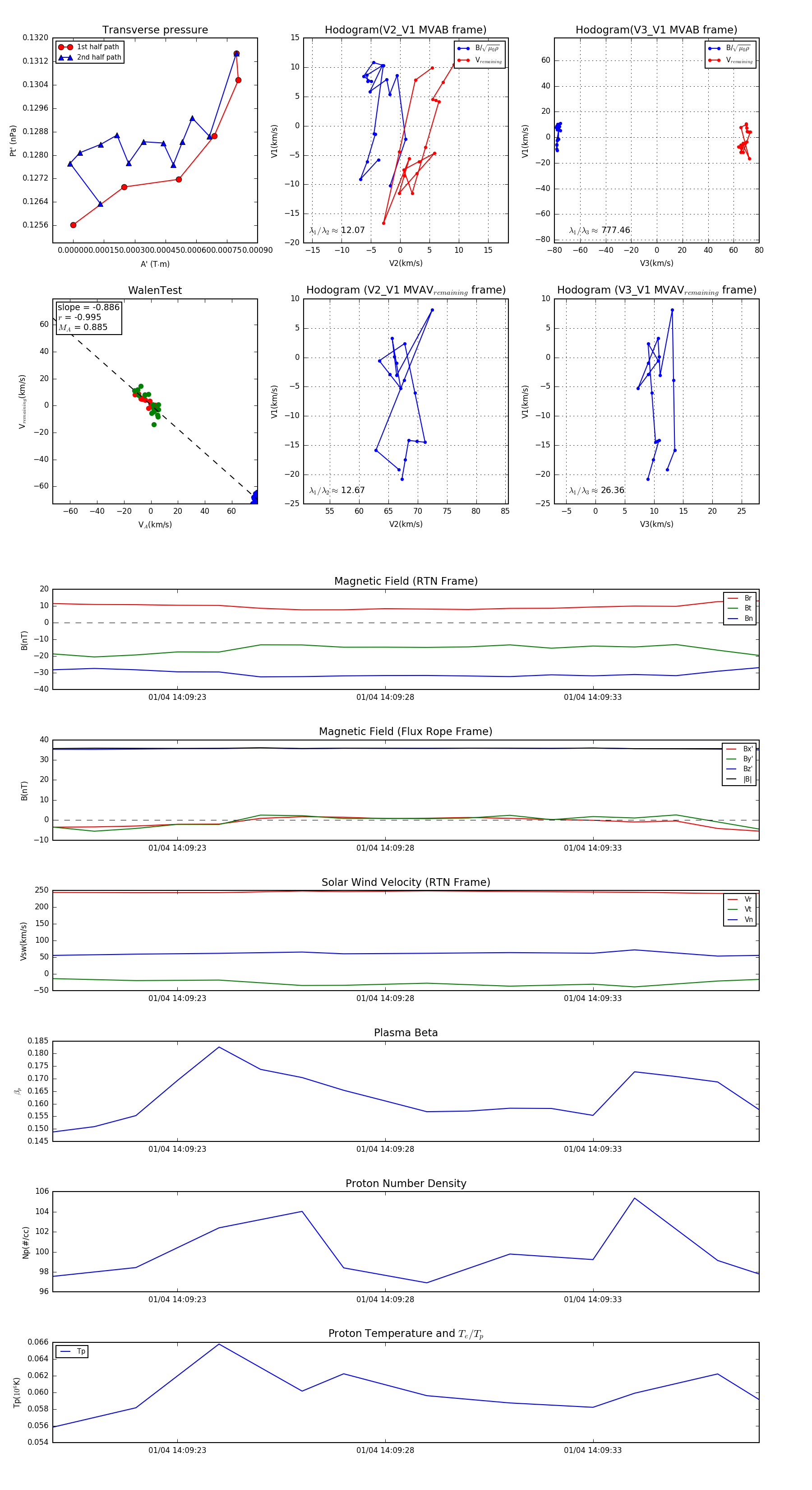
Flux Rope in 2024

Flux Rope Event 2024-01-04 14:09:20 ~ 2024-01-04 14:09:37 (18 seconds)


plot