HOME   LIST
‹–   –›

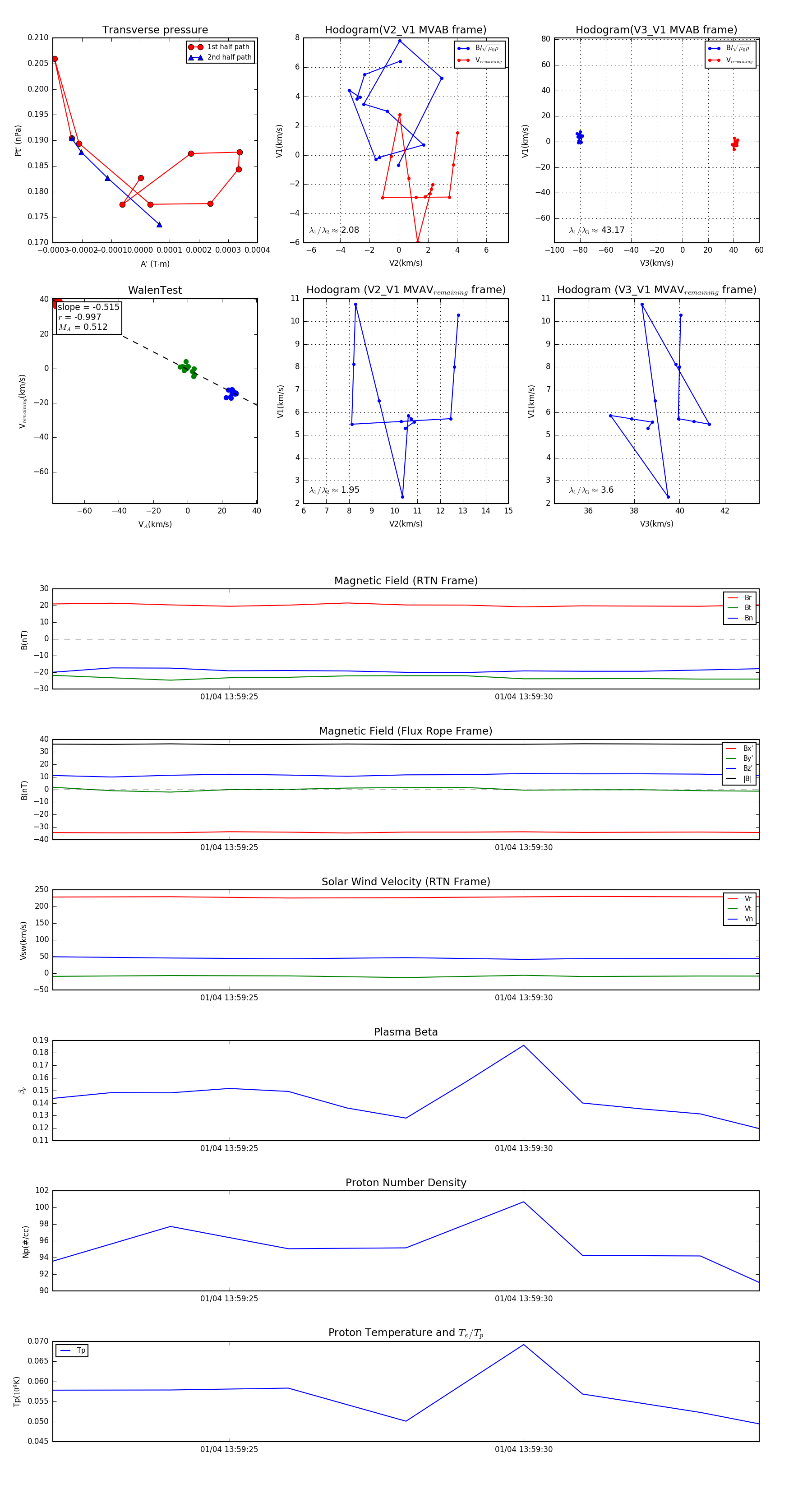
Flux Rope in 2024

Flux Rope Event 2024-01-04 13:59:22 ~ 2024-01-04 13:59:34 (13 seconds)


plot