HOME   LIST
‹–   –›

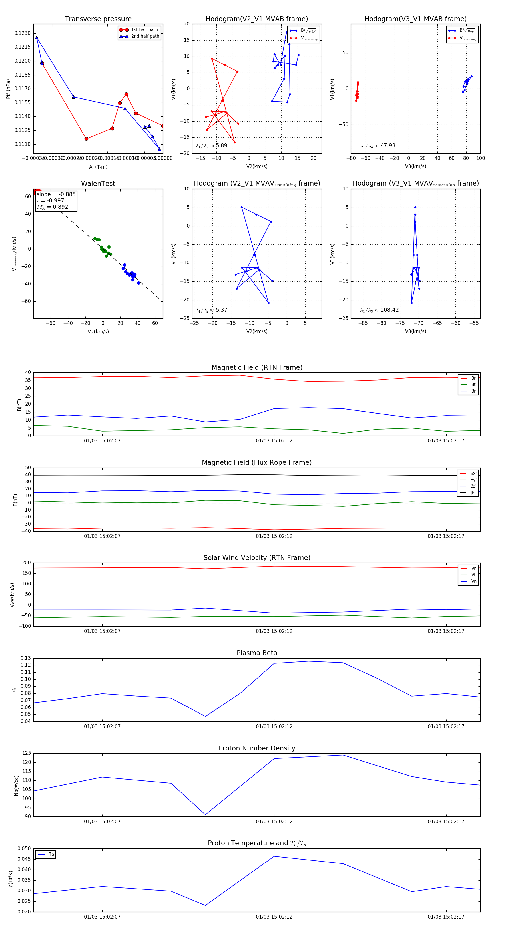
Flux Rope in 2024

Flux Rope Event 2024-01-03 15:02:05 ~ 2024-01-03 15:02:18 (14 seconds)


plot