HOME   LIST
‹–   –›

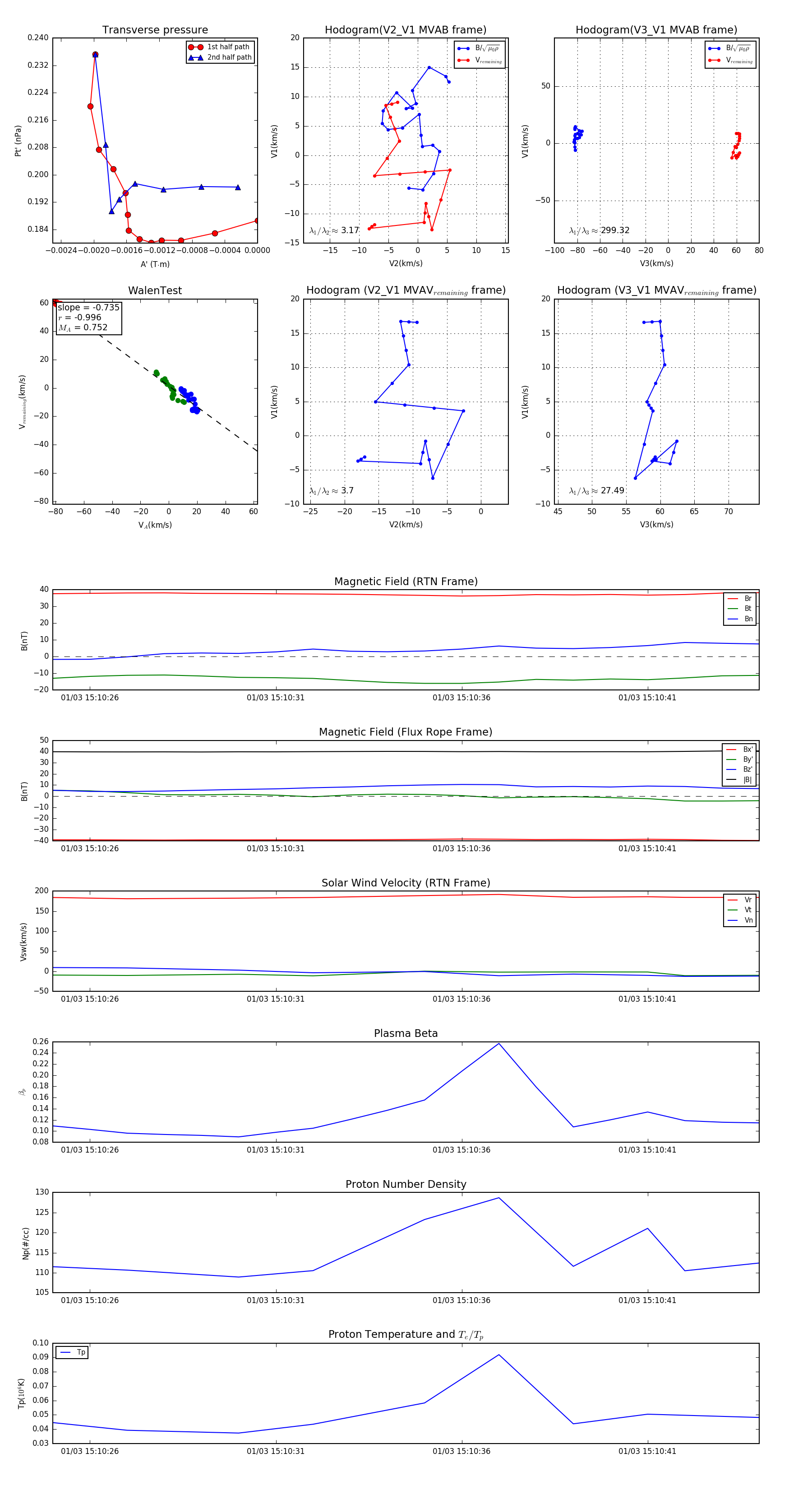
Flux Rope in 2024

Flux Rope Event 2024-01-03 15:10:25 ~ 2024-01-03 15:10:44 (20 seconds)


plot