HOME   LIST
‹–   –›

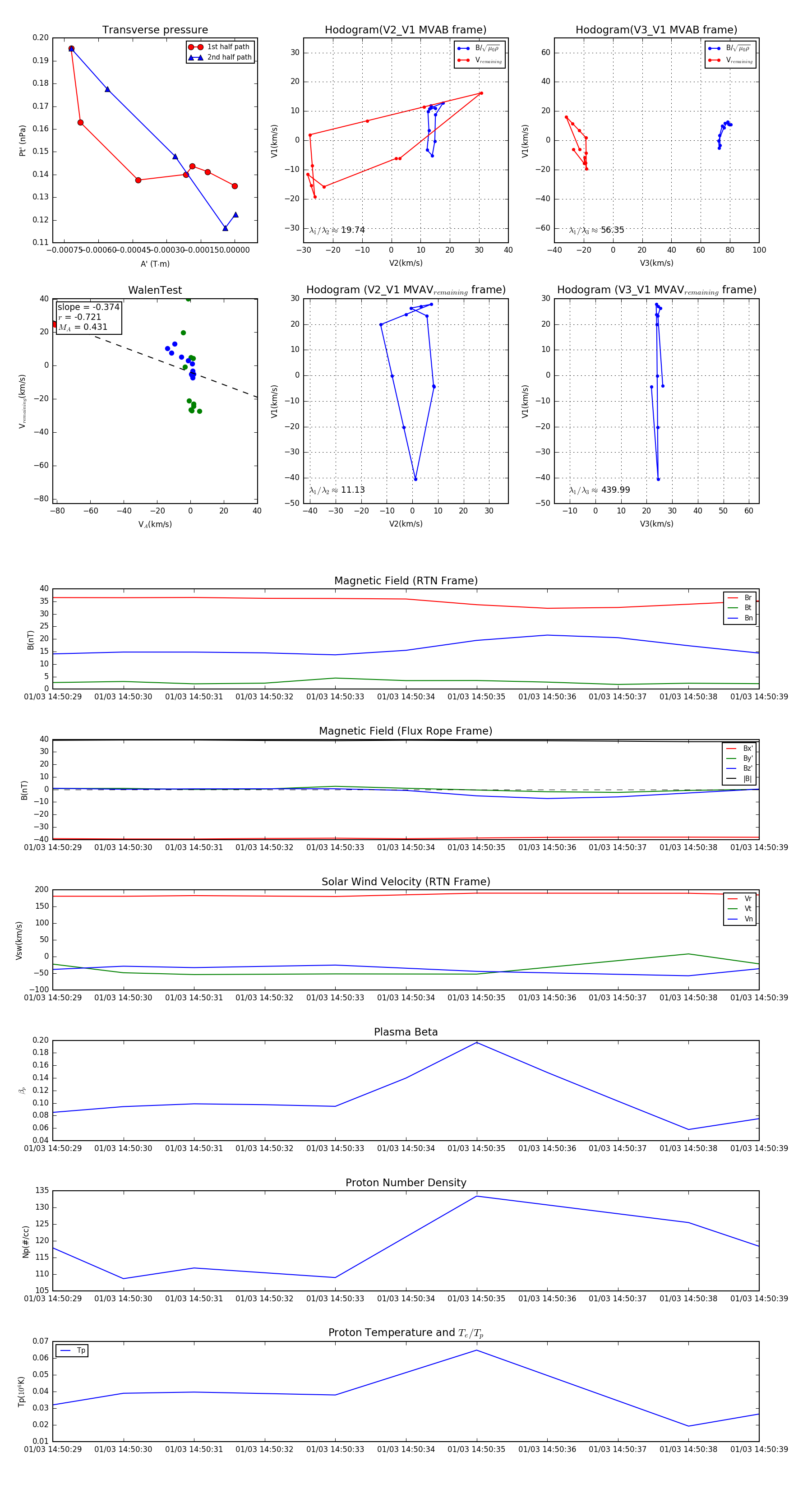
Flux Rope in 2024

Flux Rope Event 2024-01-03 14:50:29 ~ 2024-01-03 14:50:39 (11 seconds)


plot