HOME   LIST
‹–   –›

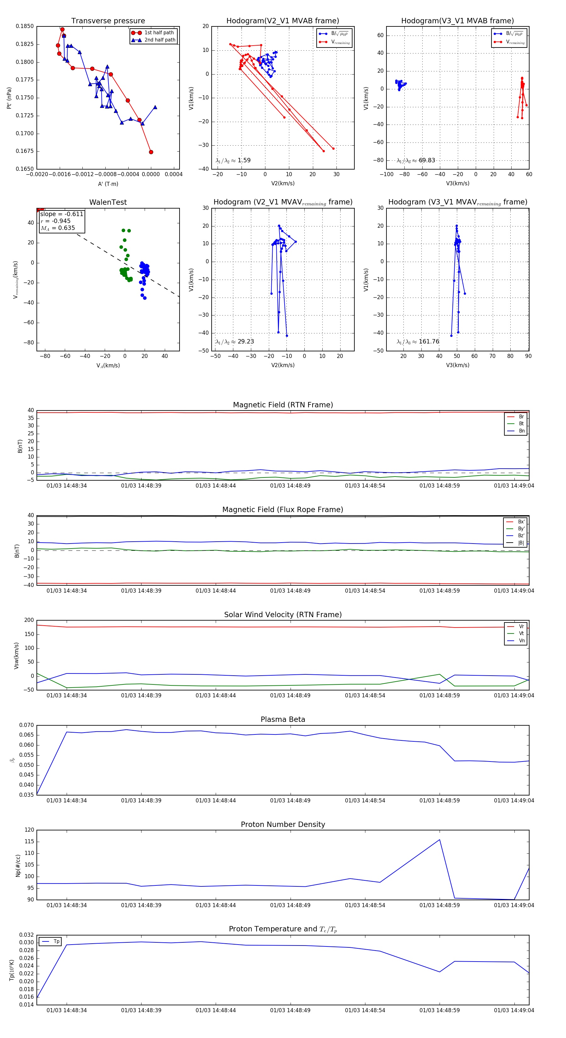
Flux Rope in 2024

Flux Rope Event 2024-01-03 14:48:32 ~ 2024-01-03 14:49:05 (34 seconds)


plot