HOME   LIST
‹–   –›

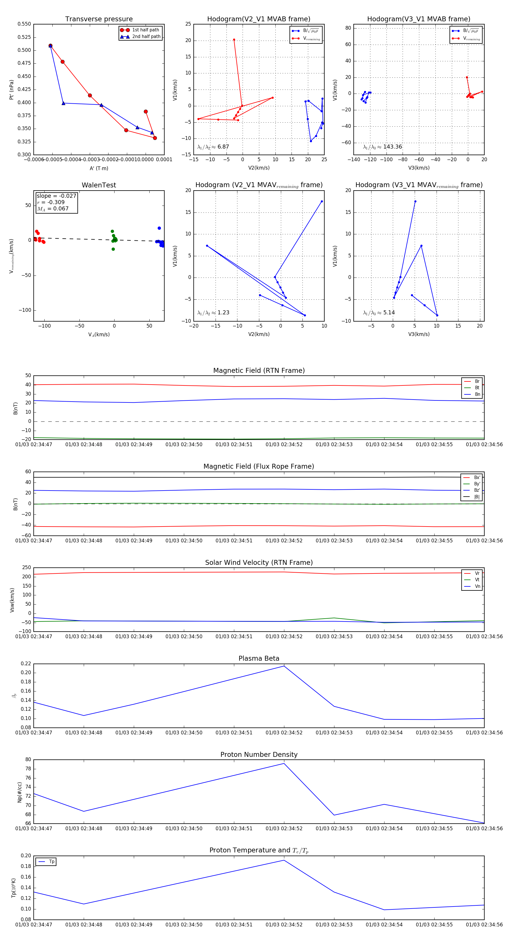
Flux Rope in 2024

Flux Rope Event 2024-01-03 02:34:47 ~ 2024-01-03 02:34:56 (10 seconds)


plot