HOME   LIST
‹–   –›

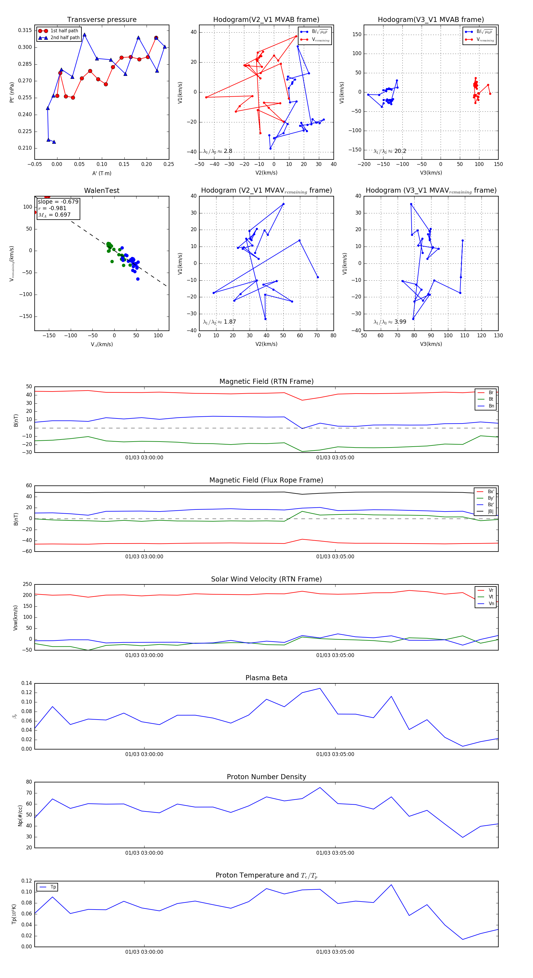
Flux Rope in 2024

Flux Rope Event 2024-01-03 02:57:08 ~ 2024-01-03 03:09:16 (729 seconds)


plot