HOME   LIST
‹–   –›

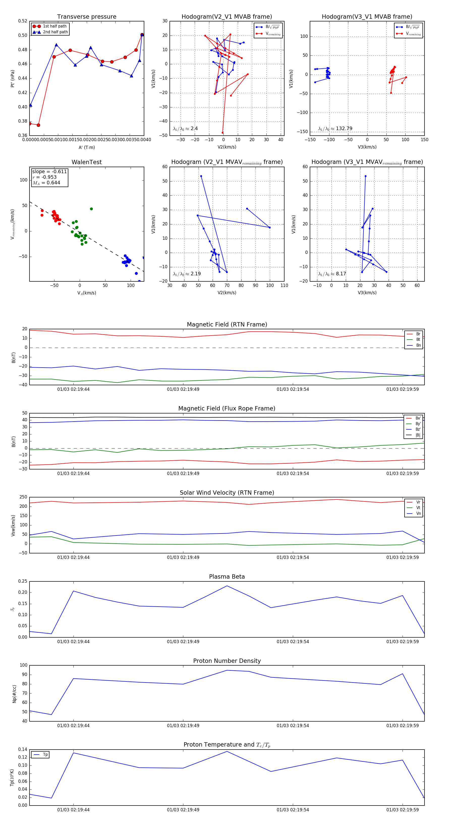
Flux Rope in 2024

Flux Rope Event 2024-01-03 02:19:42 ~ 2024-01-03 02:20:00 (19 seconds)


plot