HOME   LIST
‹–   –›

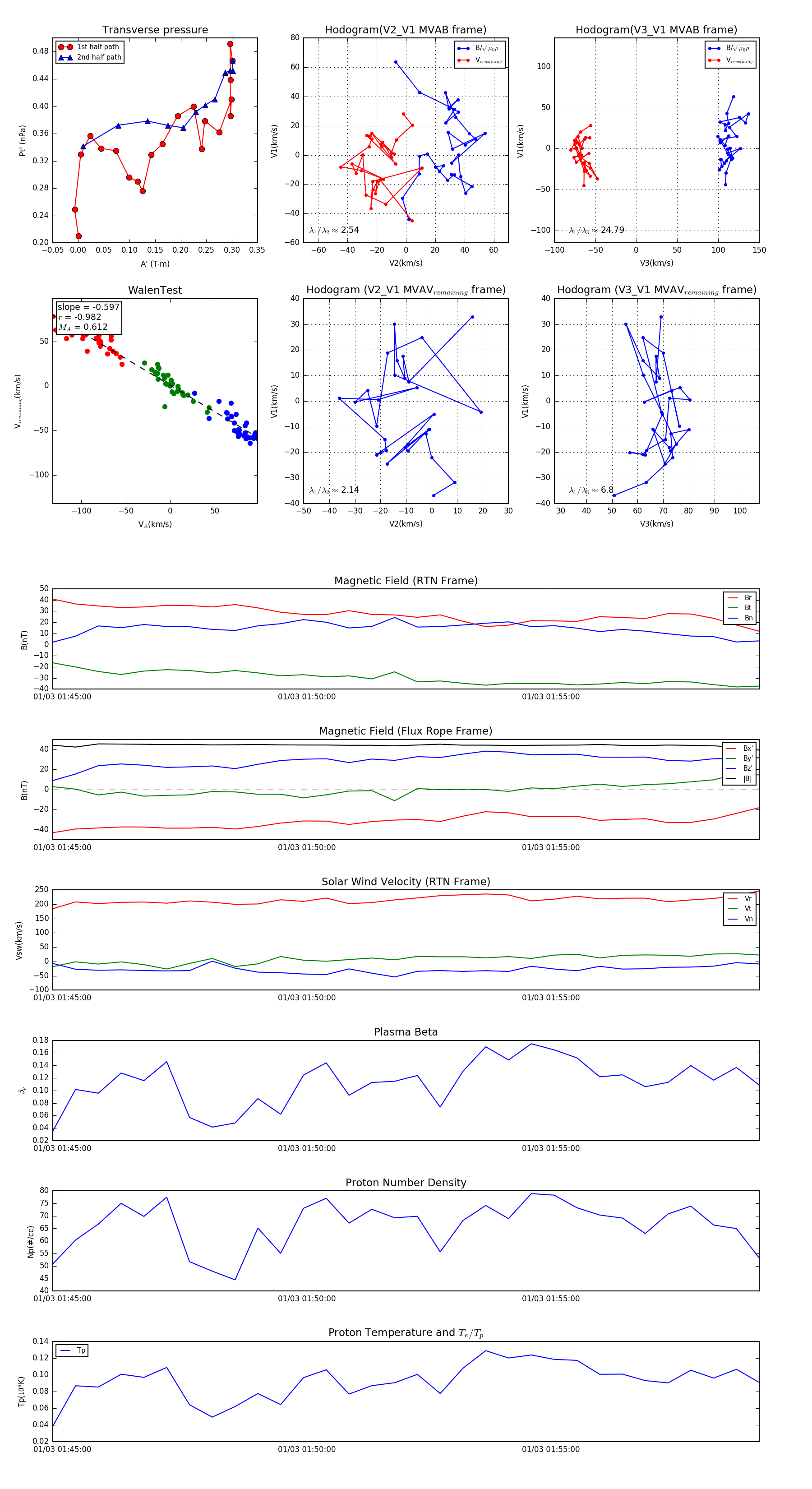
Flux Rope in 2024

Flux Rope Event 2024-01-03 01:44:48 ~ 2024-01-03 01:59:16 (869 seconds)


plot