HOME   LIST
‹–   –›

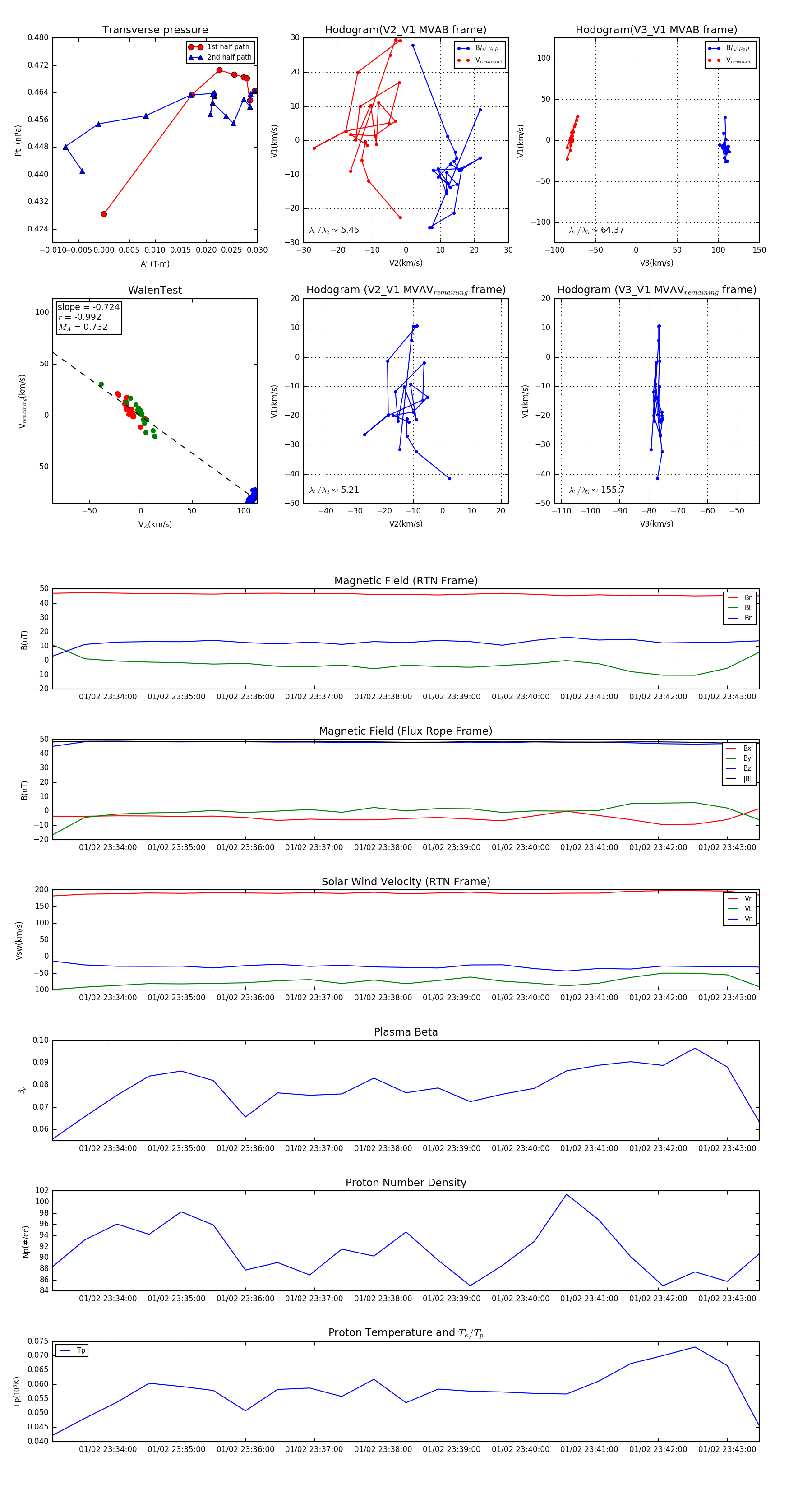
Flux Rope in 2024

Flux Rope Event 2024-01-02 23:33:12 ~ 2024-01-02 23:43:28 (617 seconds)


plot