HOME   LIST
‹–   –›

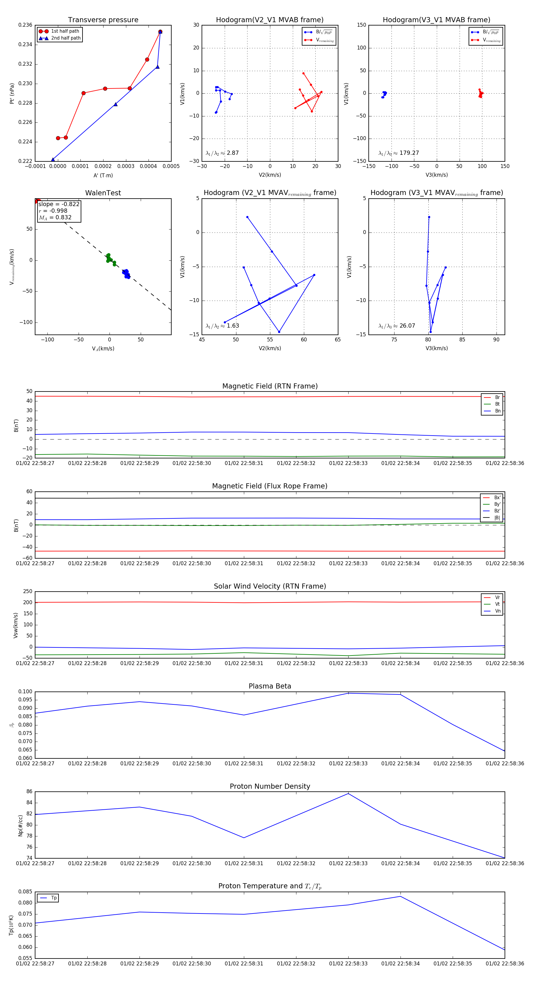
Flux Rope in 2024

Flux Rope Event 2024-01-02 22:58:27 ~ 2024-01-02 22:58:36 (10 seconds)


plot