HOME   LIST
‹–   –›

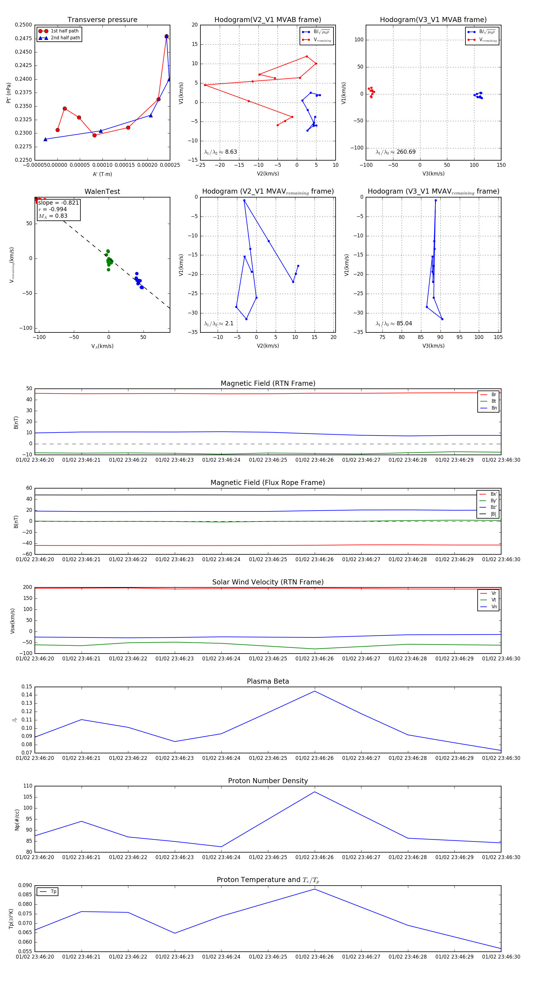
Flux Rope in 2024

Flux Rope Event 2024-01-02 23:46:20 ~ 2024-01-02 23:46:30 (11 seconds)


plot