HOME   LIST
‹–   –›

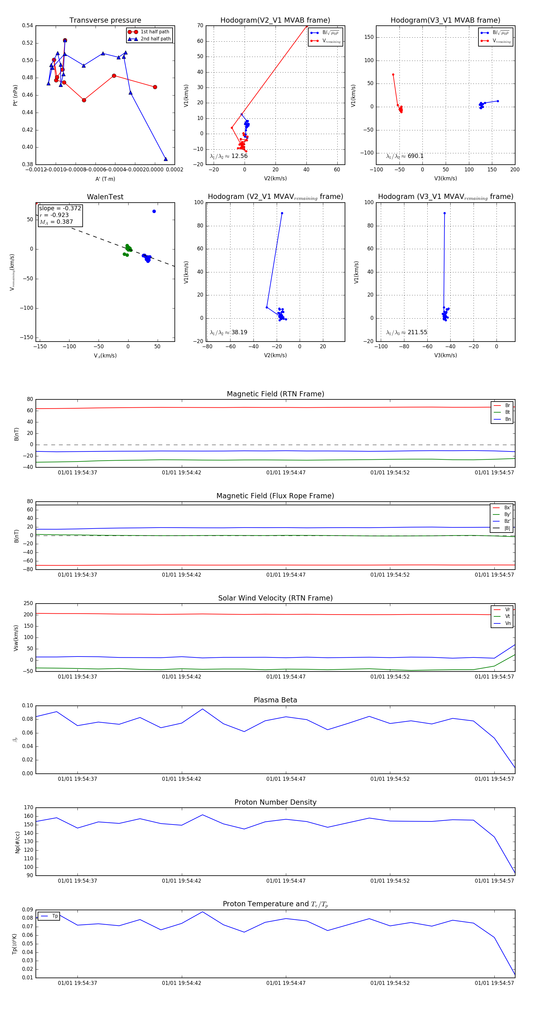
Flux Rope in 2024

Flux Rope Event 2024-01-01 19:54:35 ~ 2024-01-01 19:54:58 (24 seconds)


plot