HOME   LIST
‹–   –›

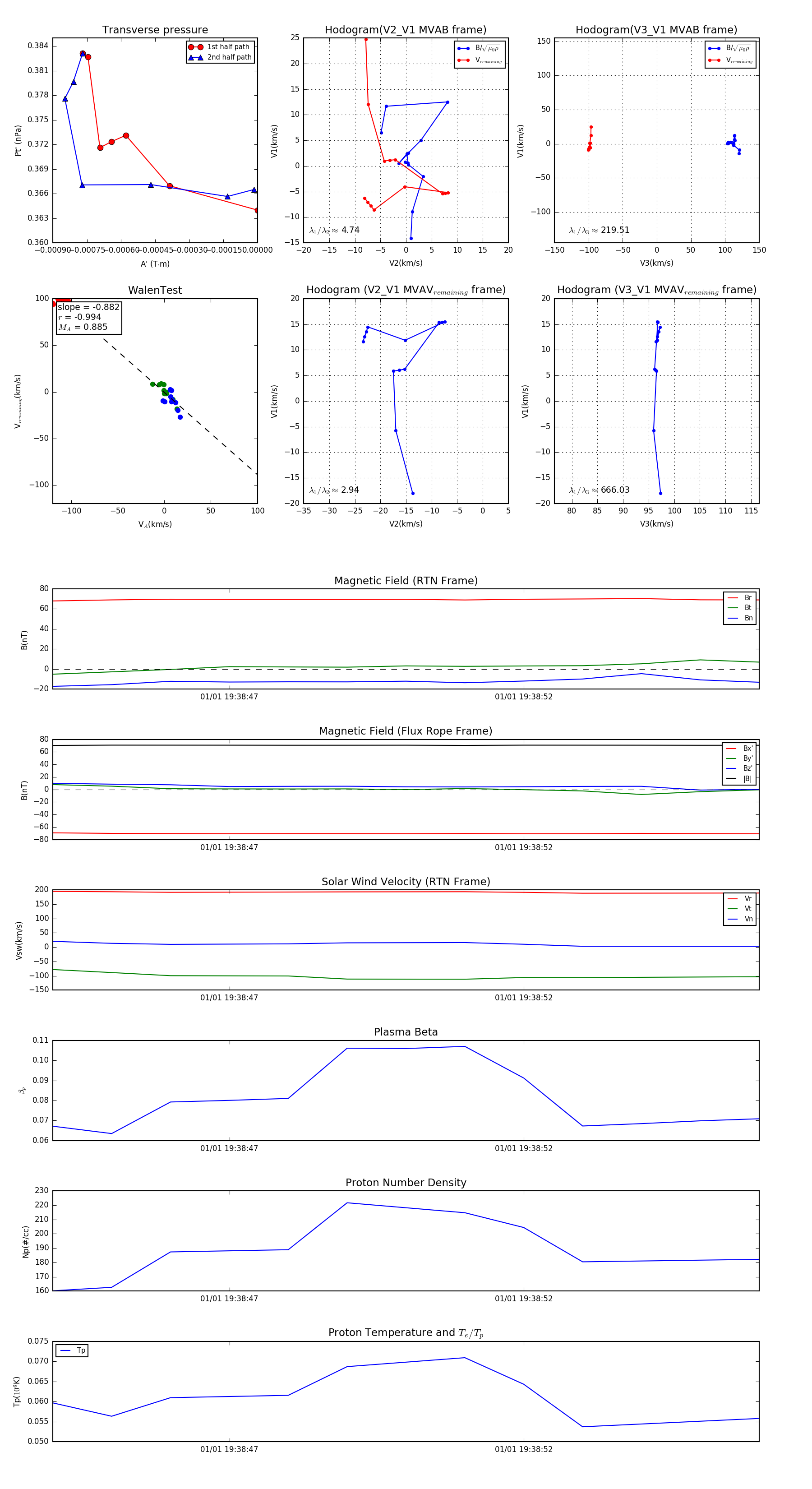
Flux Rope in 2024

Flux Rope Event 2024-01-01 19:38:44 ~ 2024-01-01 19:38:56 (13 seconds)


plot