HOME   LIST
‹–   –›

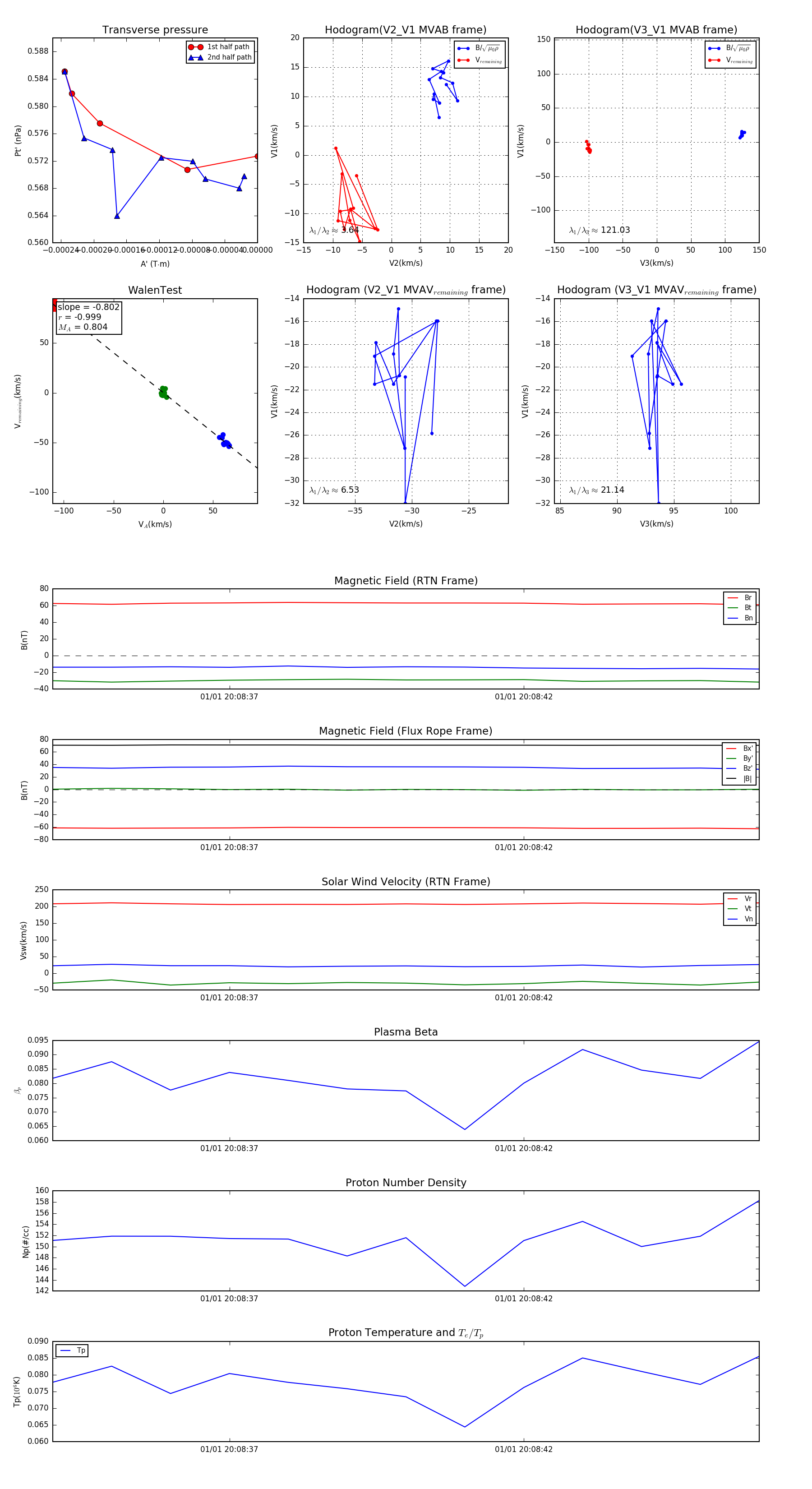
Flux Rope in 2024

Flux Rope Event 2024-01-01 20:08:34 ~ 2024-01-01 20:08:46 (13 seconds)


plot