HOME   LIST
‹–   –›

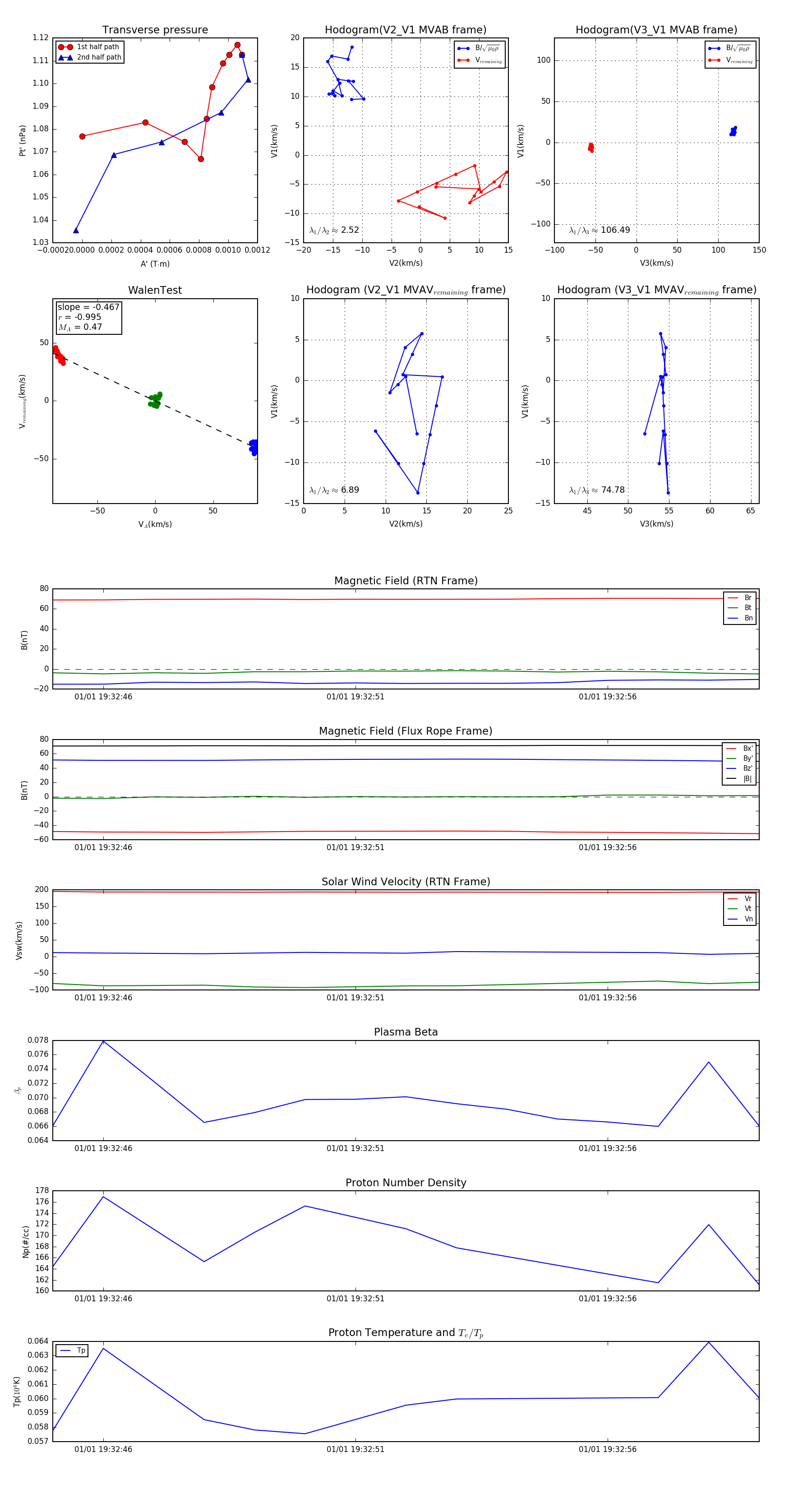
Flux Rope in 2024

Flux Rope Event 2024-01-01 19:32:45 ~ 2024-01-01 19:32:59 (15 seconds)


plot