HOME   LIST
‹–   –›

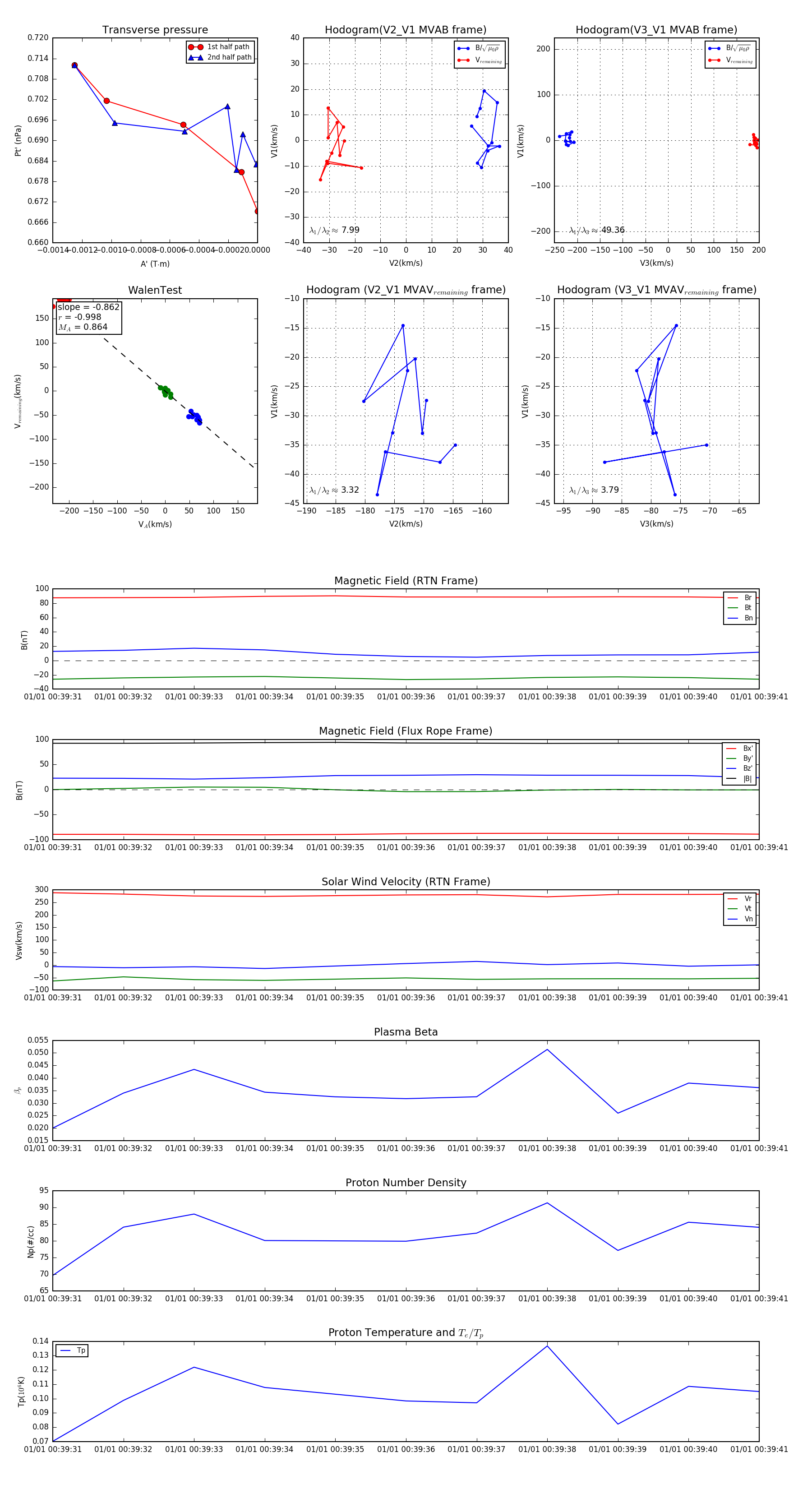
Flux Rope in 2024

Flux Rope Event 2024-01-01 00:39:31 ~ 2024-01-01 00:39:41 (11 seconds)


plot