HOME   LIST
‹–   –›

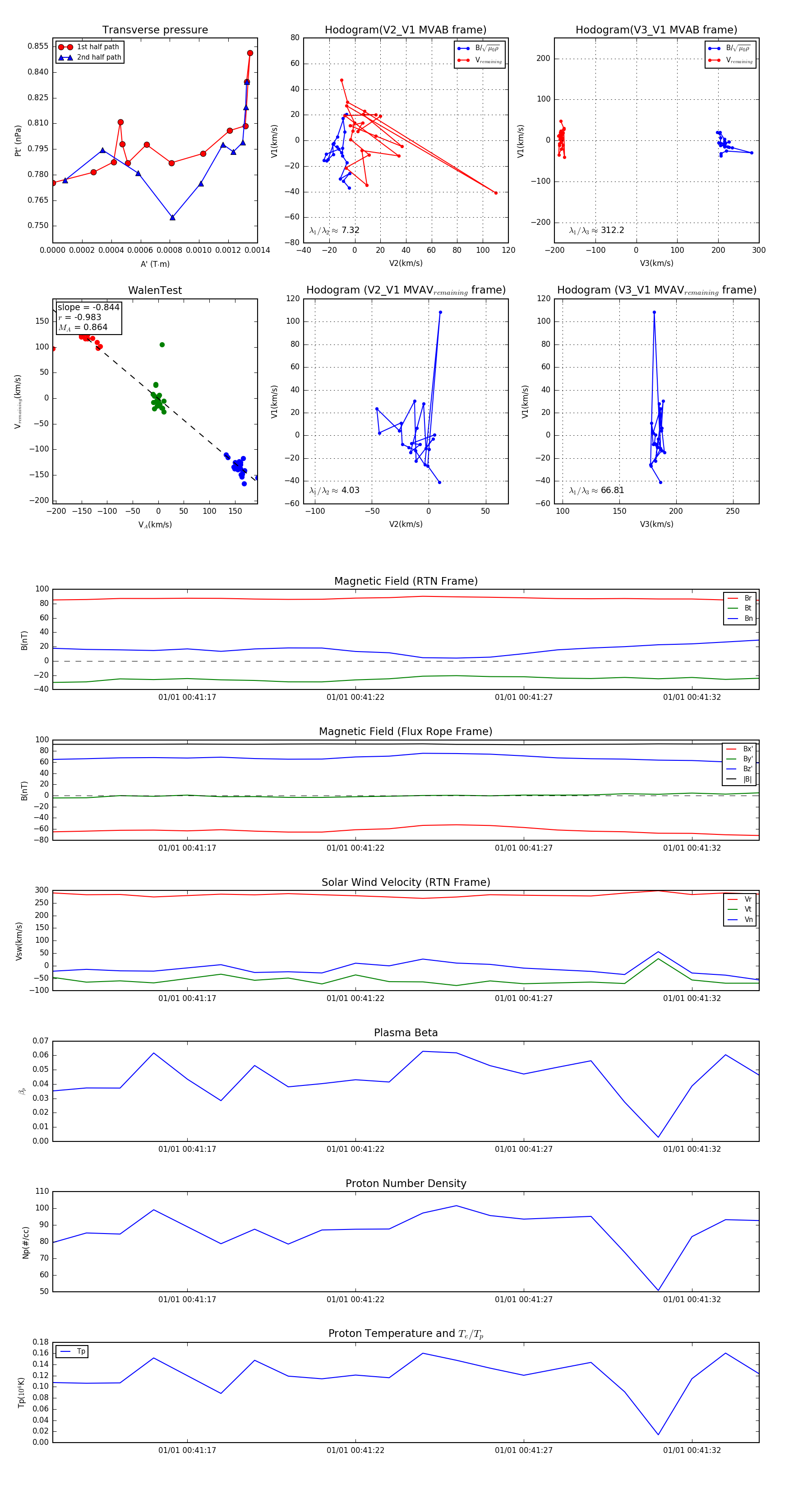
Flux Rope in 2024

Flux Rope Event 2024-01-01 00:41:13 ~ 2024-01-01 00:41:34 (22 seconds)


plot