HOME   LIST
‹–   –›

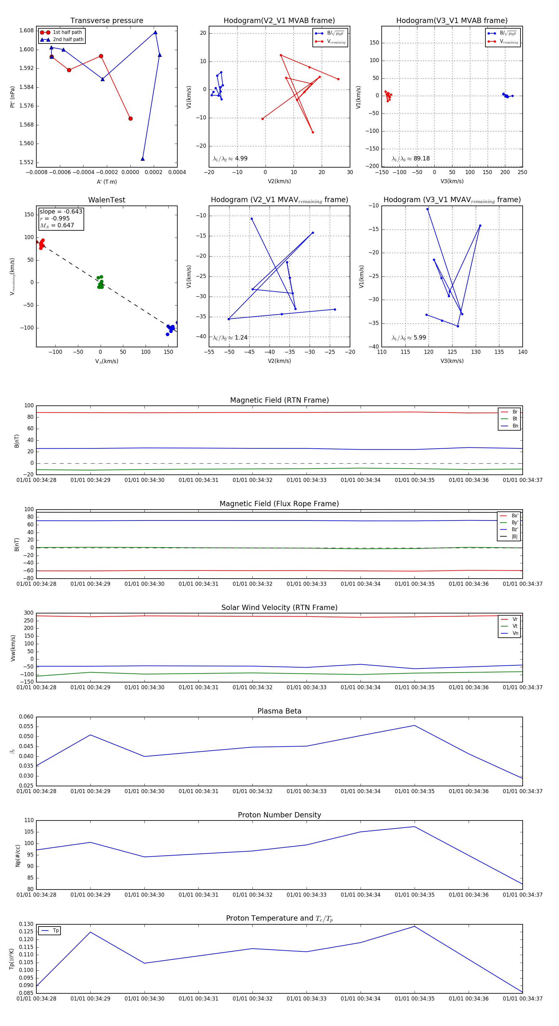
Flux Rope in 2024

Flux Rope Event 2024-01-01 00:34:28 ~ 2024-01-01 00:34:37 (10 seconds)


plot