HOME   LIST
‹–   –›

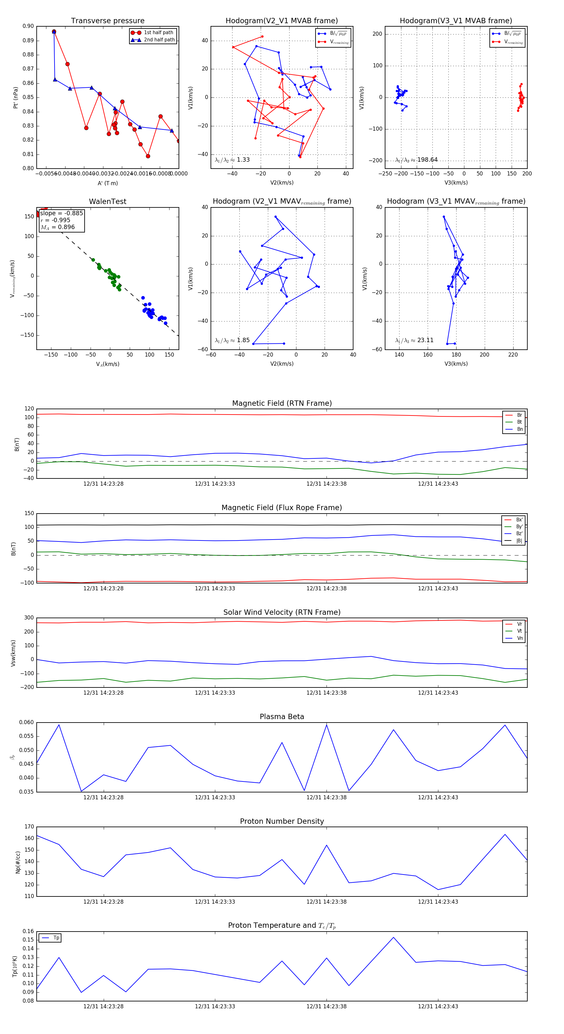
Flux Rope in 2023

Flux Rope Event 2023-12-31 14:23:25 ~ 2023-12-31 14:23:47 (23 seconds)


plot