HOME   LIST
‹–   –›

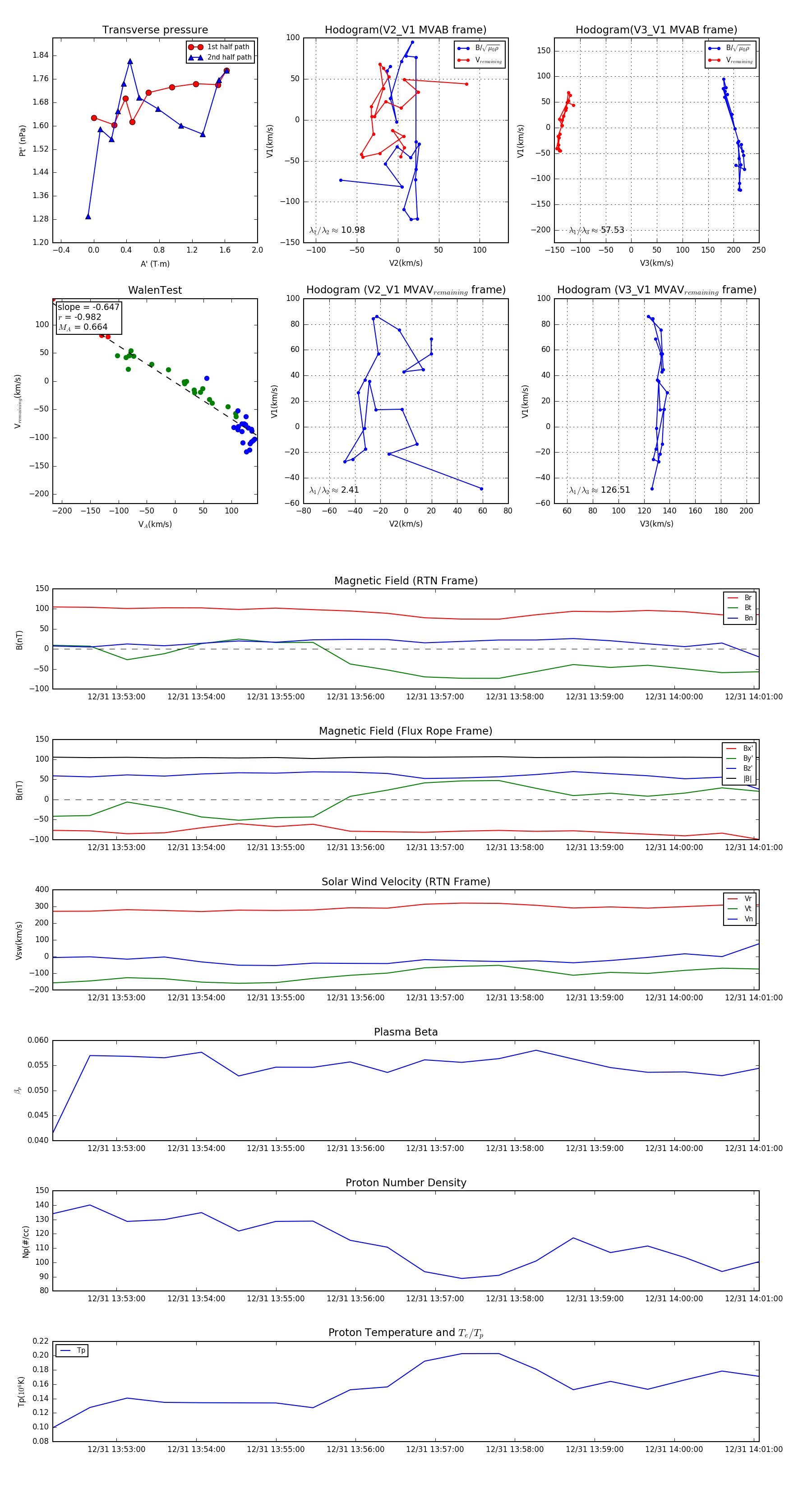
Flux Rope in 2023

Flux Rope Event 2023-12-31 13:52:12 ~ 2023-12-31 14:01:04 (533 seconds)


plot