HOME   LIST
‹–   –›

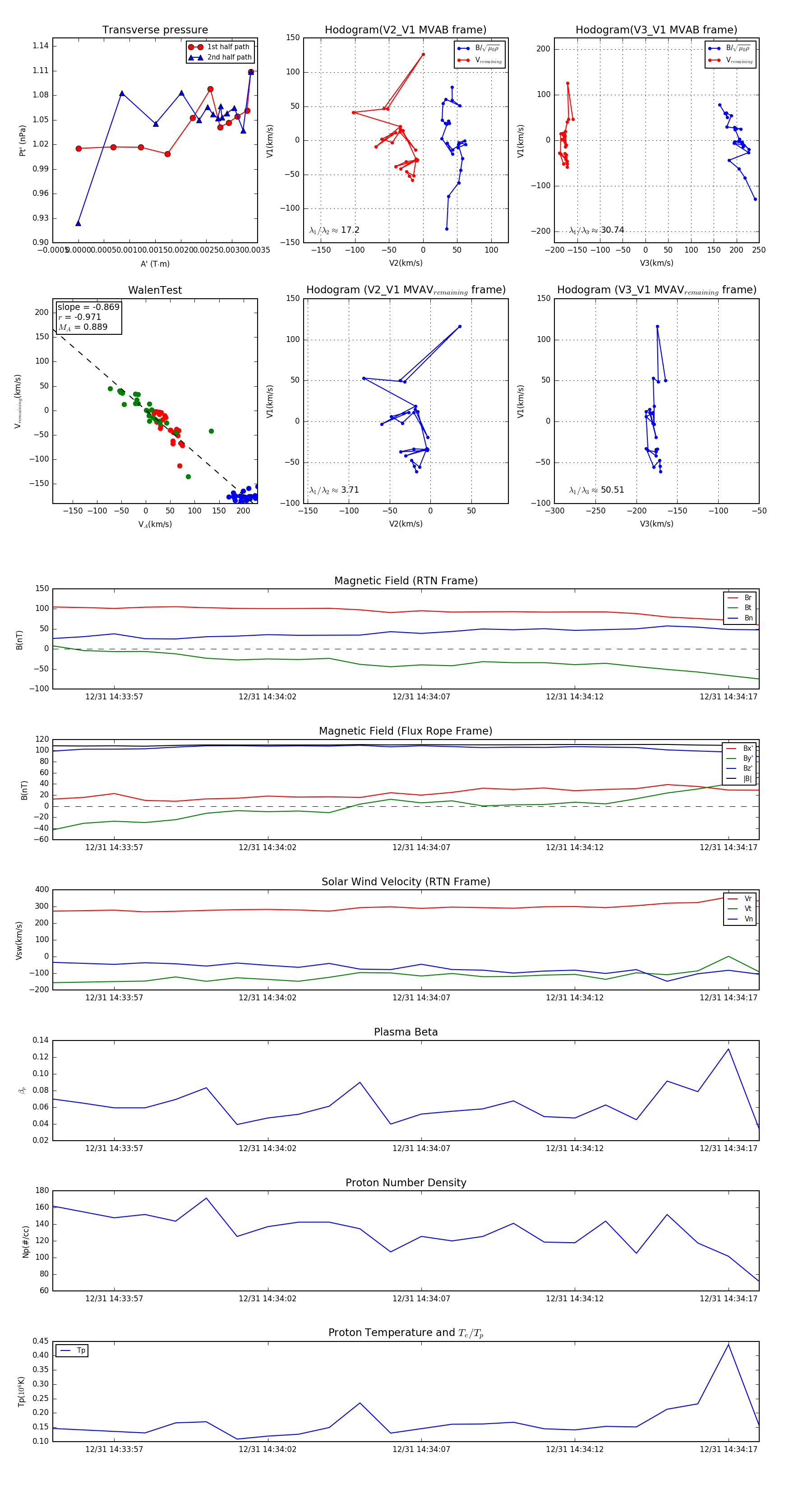
Flux Rope in 2023

Flux Rope Event 2023-12-31 14:33:55 ~ 2023-12-31 14:34:18 (24 seconds)


plot