HOME   LIST
‹–   –›

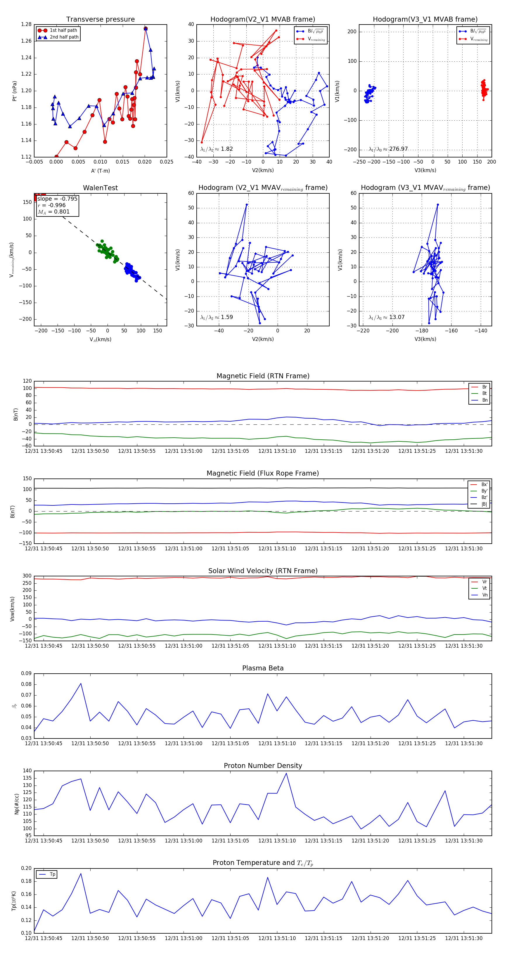
Flux Rope in 2023

Flux Rope Event 2023-12-31 13:50:44 ~ 2023-12-31 13:51:33 (50 seconds)


plot