HOME   LIST
‹–   –›

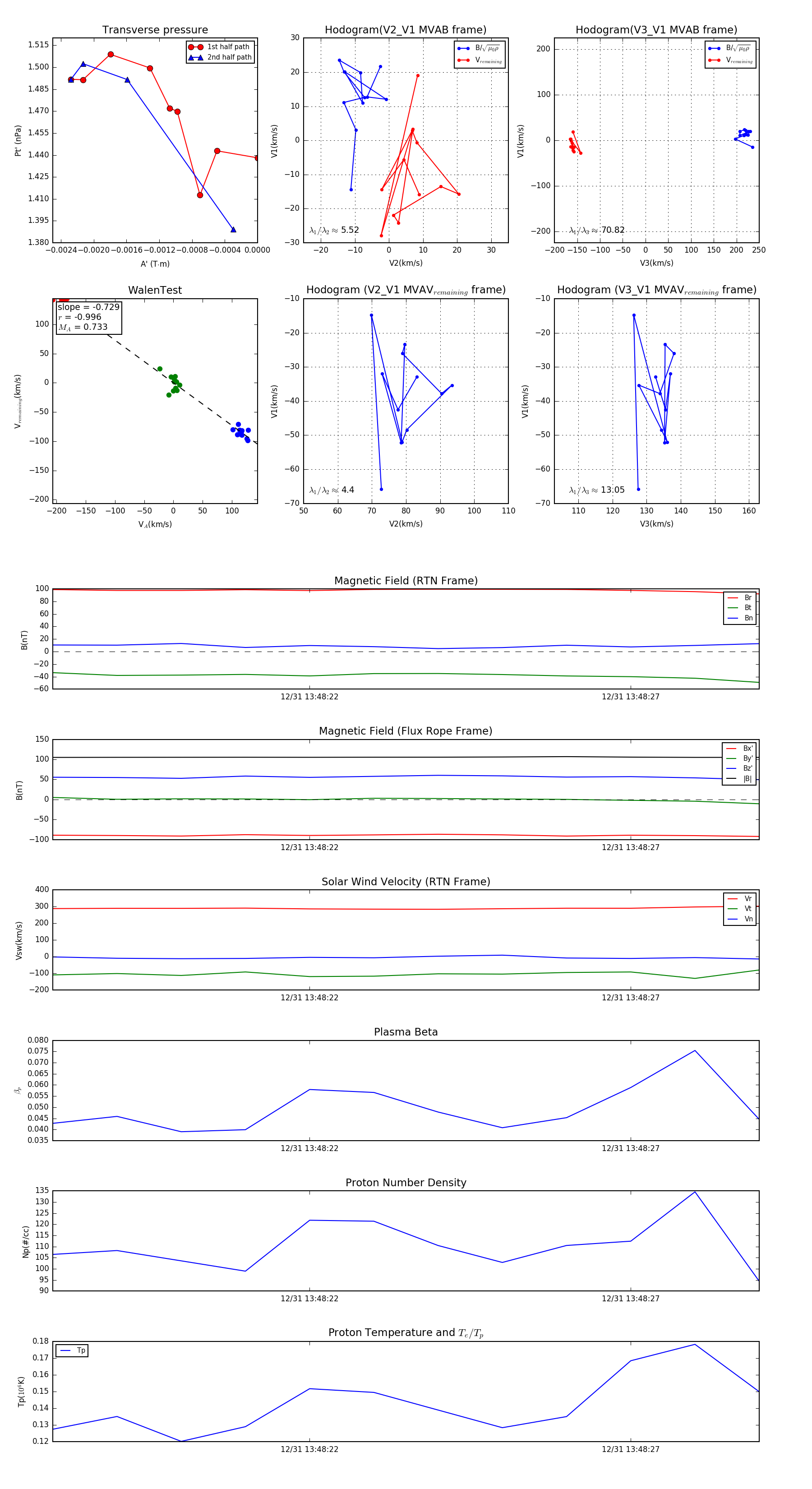
Flux Rope in 2023

Flux Rope Event 2023-12-31 13:48:18 ~ 2023-12-31 13:48:29 (12 seconds)


plot