HOME   LIST
‹–   –›

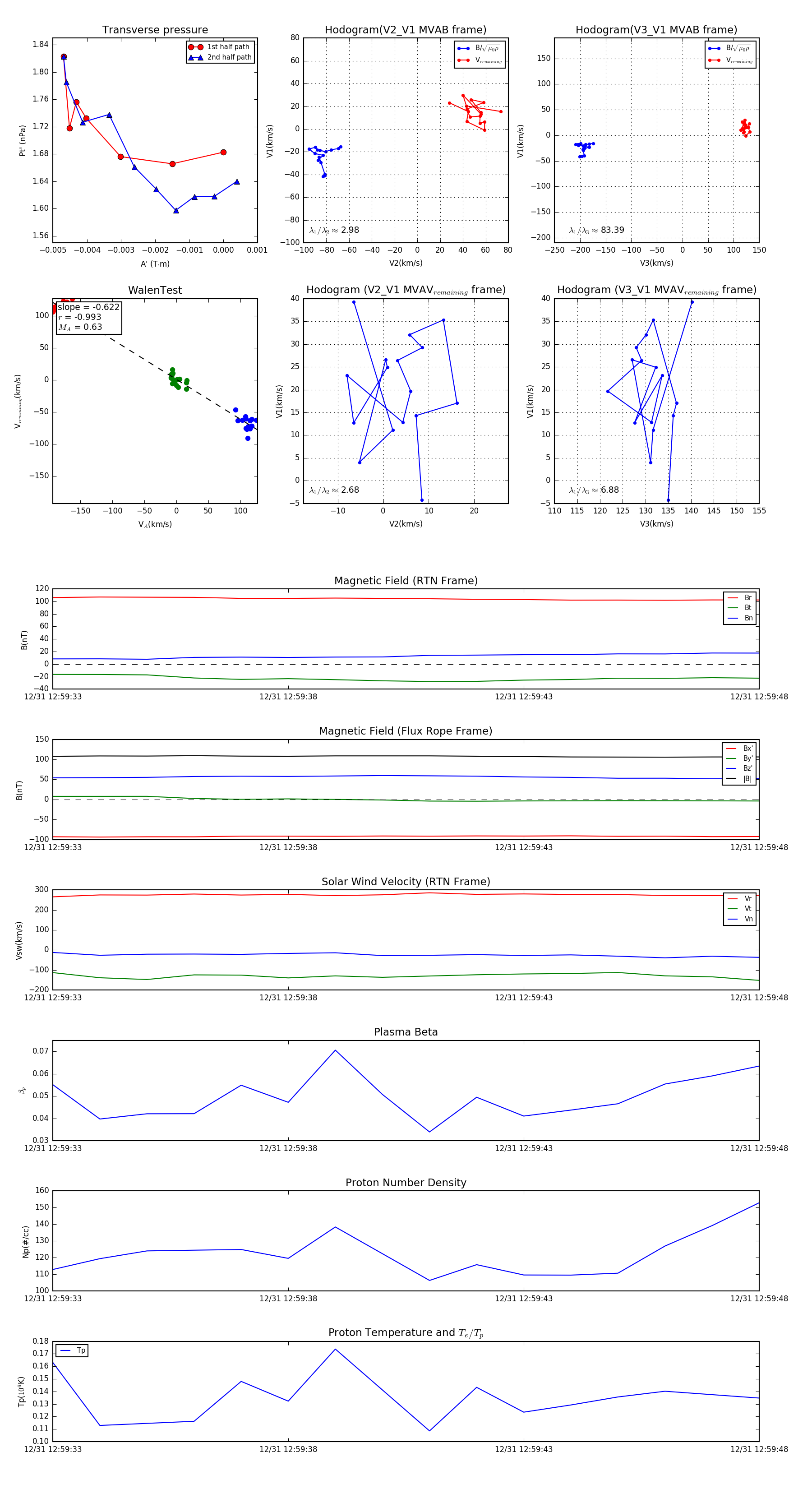
Flux Rope in 2023

Flux Rope Event 2023-12-31 12:59:33 ~ 2023-12-31 12:59:48 (16 seconds)


plot