HOME   LIST
‹–   –›

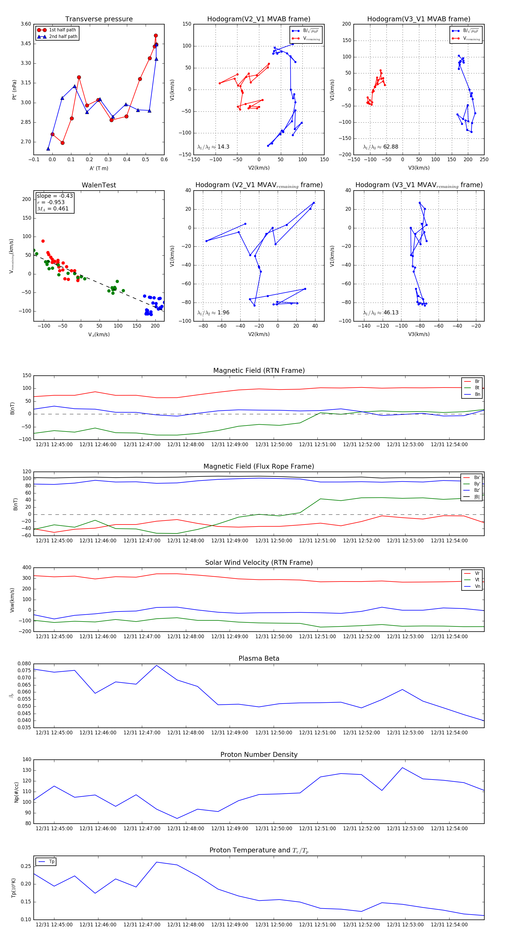
Flux Rope in 2023

Flux Rope Event 2023-12-31 12:44:32 ~ 2023-12-31 12:54:48 (617 seconds)


plot