HOME   LIST
‹–   –›

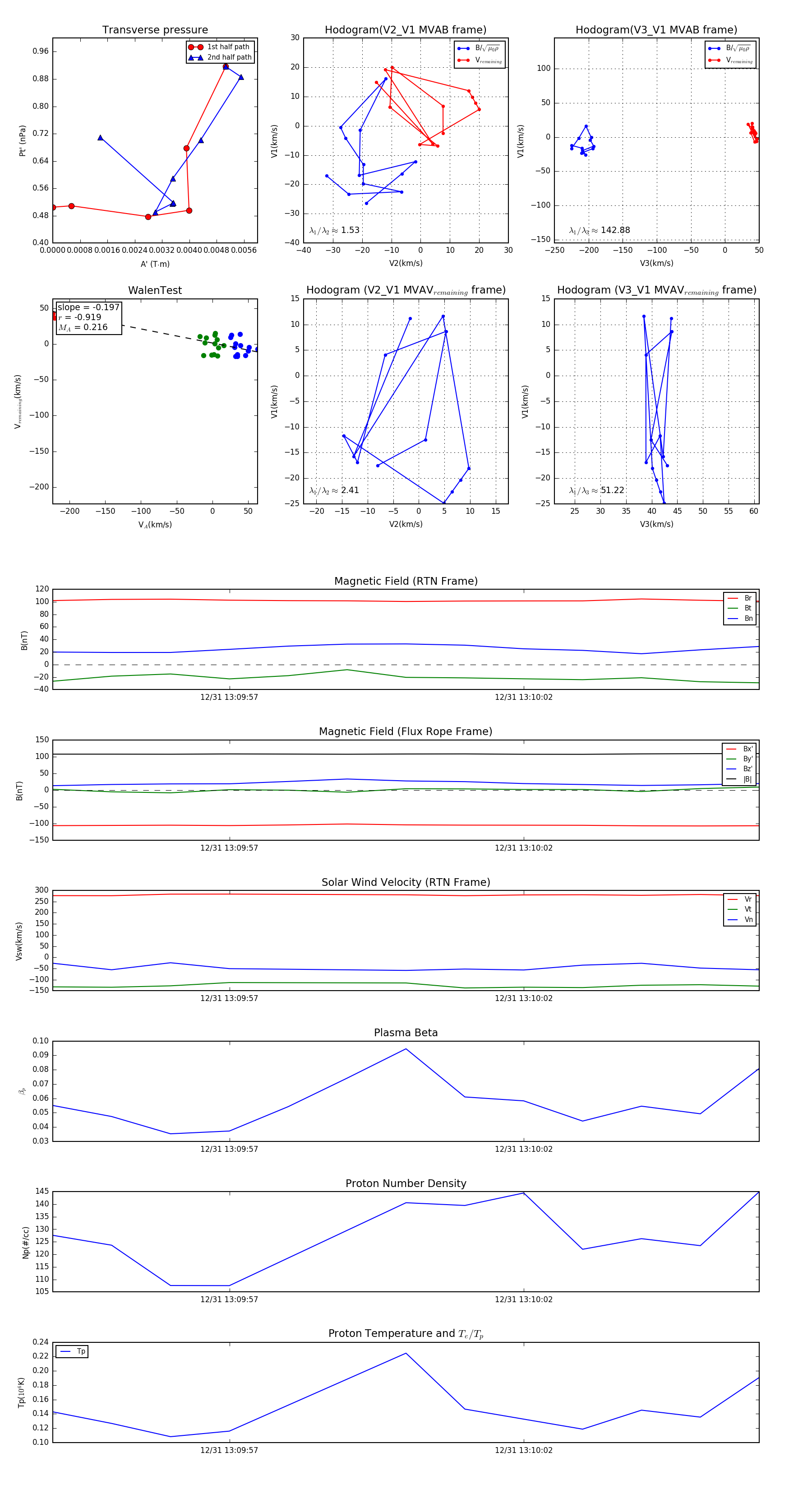
Flux Rope in 2023

Flux Rope Event 2023-12-31 13:09:54 ~ 2023-12-31 13:10:06 (13 seconds)


plot