HOME   LIST
‹–   –›

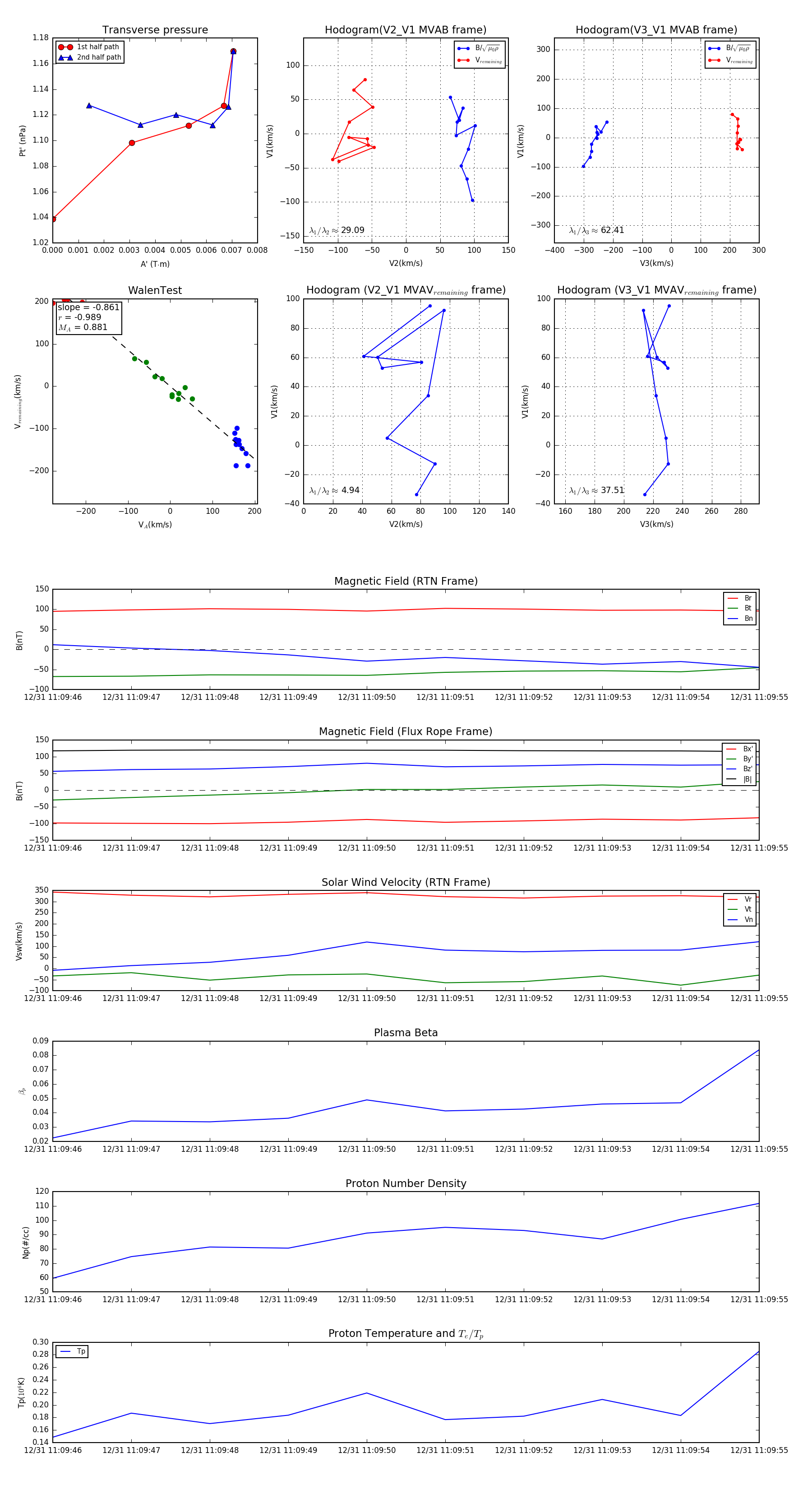
Flux Rope in 2023

Flux Rope Event 2023-12-31 11:09:46 ~ 2023-12-31 11:09:55 (10 seconds)


plot