HOME   LIST
‹–   –›

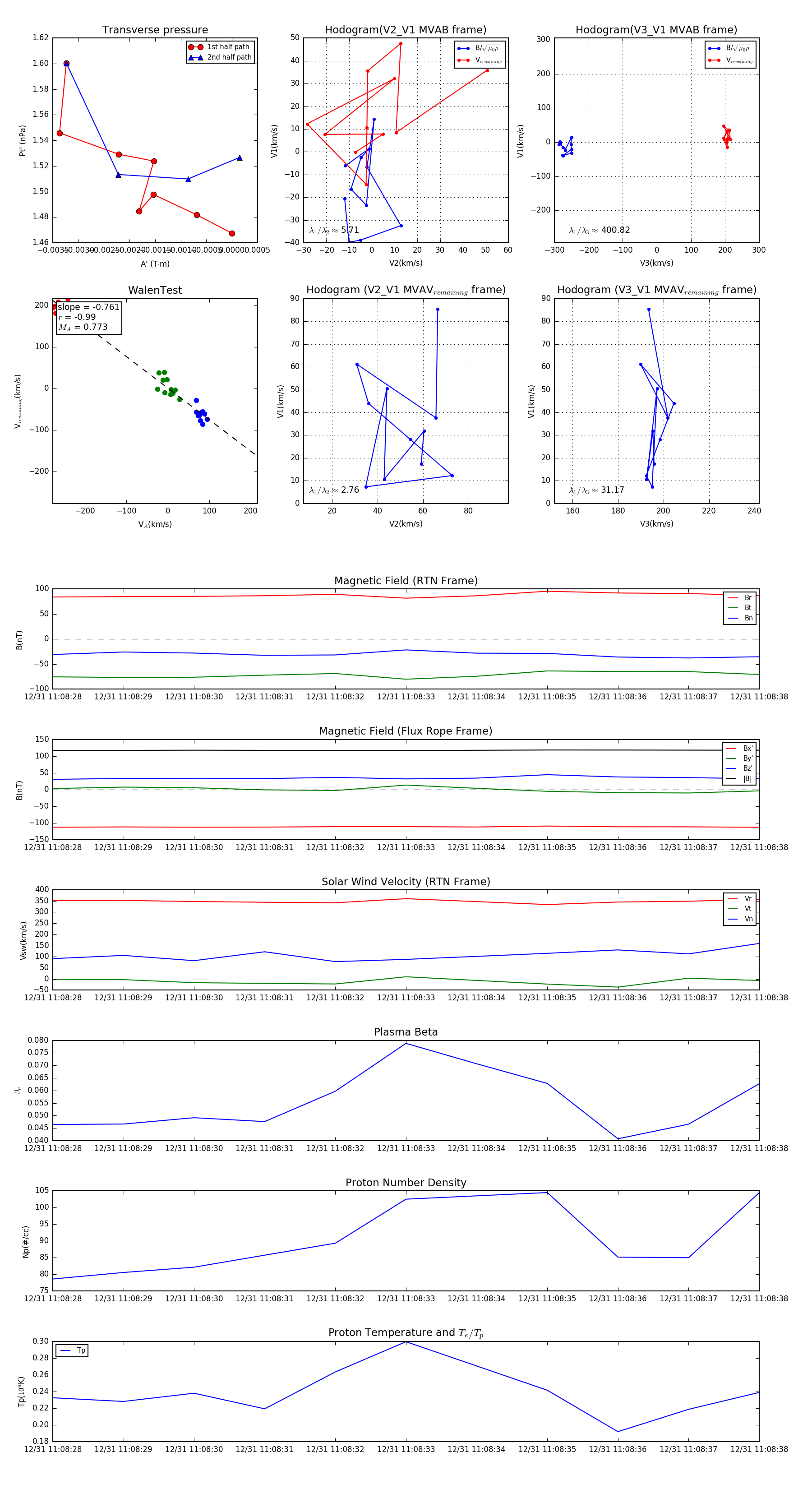
Flux Rope in 2023

Flux Rope Event 2023-12-31 11:08:28 ~ 2023-12-31 11:08:38 (11 seconds)


plot