HOME   LIST
‹–   –›

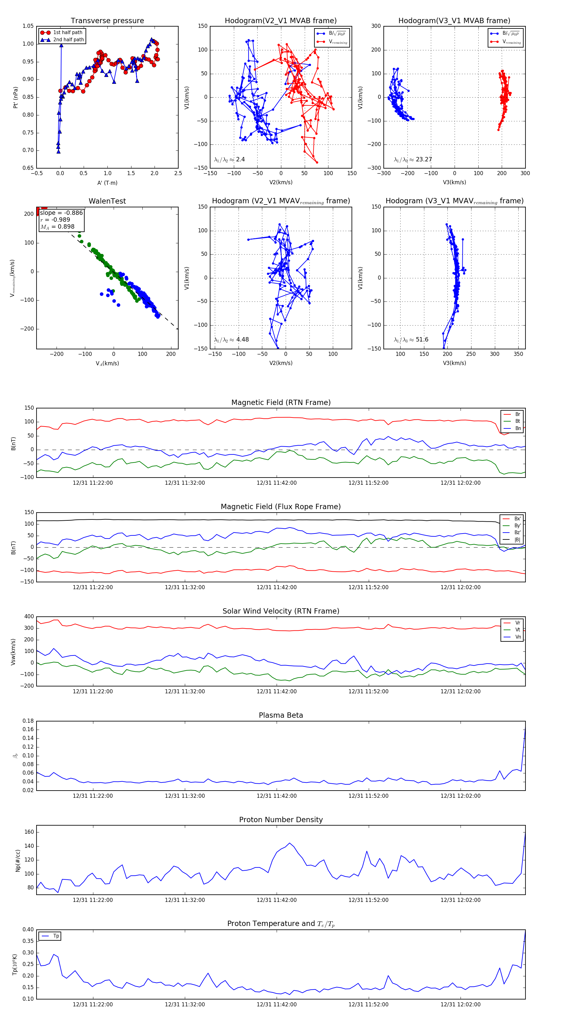
Flux Rope in 2023

Flux Rope Event 2023-12-31 11:15:52 ~ 2023-12-31 12:09:04 (3193 seconds)


plot