HOME   LIST
‹–   –›

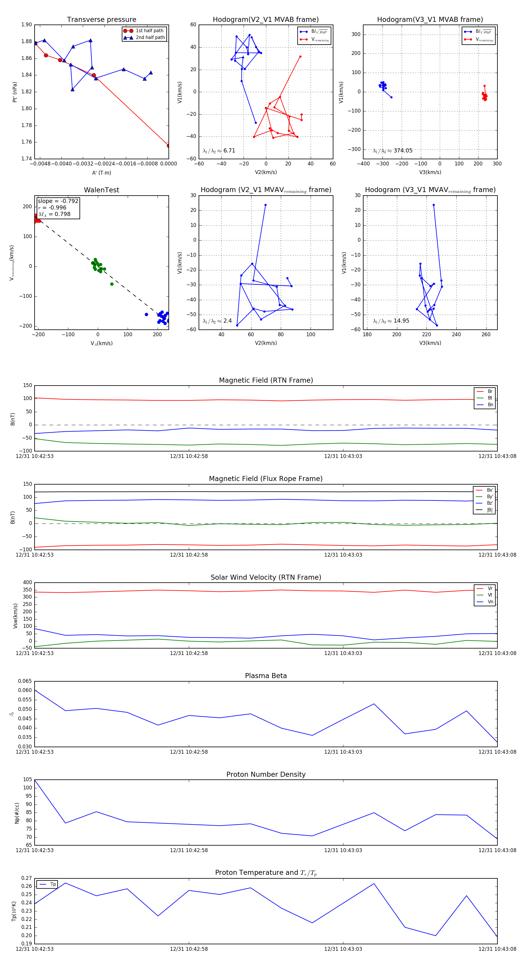
Flux Rope in 2023

Flux Rope Event 2023-12-31 10:42:53 ~ 2023-12-31 10:43:08 (16 seconds)


plot