HOME   LIST
‹–   –›

Flux Rope in 2023

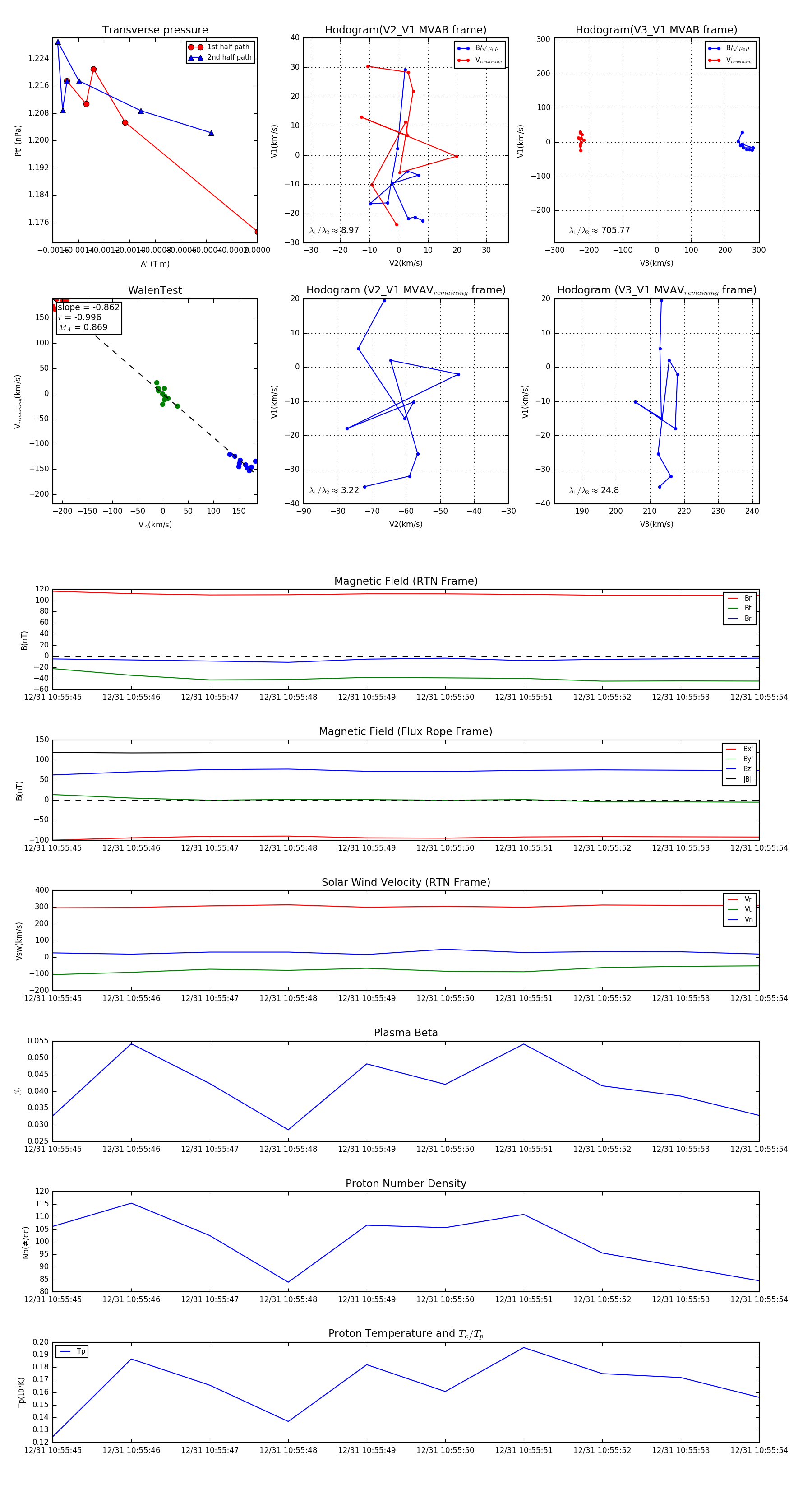
Flux Rope Event 2023-12-31 10:55:45 ~ 2023-12-31 10:55:54 (10 seconds)


plot